
英文标题:Microbial reconstitution reverses prenatal stress-induced cognitive impairment and synaptic deficits in rat offspring
中文标题:微生物重构逆转孕期应激所致子代认知功能损伤
发表期刊:Brain Behavior and Immunity
影响因子:7.6
客户单位:中南大学
百趣提供服务:肠菌NGM 2 Pro、新一代代谢组学NGM 2 Pro
研究背景
孕期应激(Prenatal stress)已被多项研究证实与后代神经发育障碍(如认知损伤)风险显著相关。新冠疫情背景下,全球约50%的孕妇出现焦虑症状,三分之一伴随抑郁症状,这一数据凸显了揭示其潜在作用机制的紧迫性。近年来,母体肠道菌群的改变被认为是关键中介:压力会扰乱母体肠道微生态,进而通过血液中的代谢物(如短链脂肪酸)影响胎儿神经发育,甚至可能促进胎儿小胶质细胞成熟及丘脑皮质轴突发生。尽管母体菌群对后代免疫、代谢及脑功能的调控作用已获广泛支持,但压力如何引发母体菌群失调并导致后代神经发育异常的机制仍不明确。本研究首次发现,孕期应激通过改变母鼠肠道菌群,导致血液中β-胍基丙酸(GPA)水平升高,进而激活胎儿大脑AMPK和STAT3信号通路,引发认知损伤;补充GPA可直接模拟压力对胎儿神经发育的损害,而益生菌干预则能逆转这一过程,为孕期应激相关神经发育障碍的预防提供新思路。
研究结果
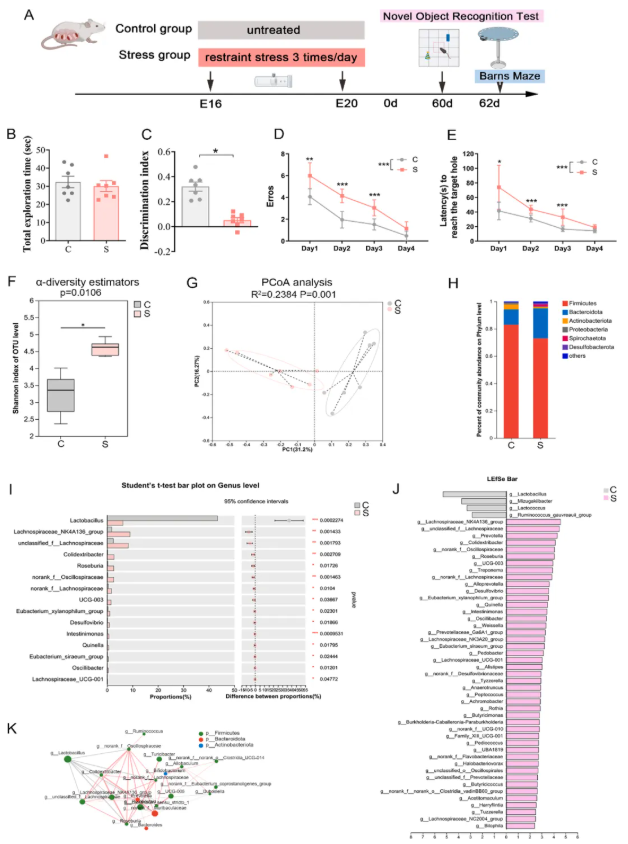
2.1 孕期应激可导致雄性后代认知功能损伤及母体肠道菌群失调
为探究孕期应激对后代神经发育的影响,本研究对怀孕母鼠在妊娠第16-20天施加束缚应激,并通过行为学测试评估其雄性成年后代的认知功能(图1A)。结果显示,与对照组相比,压力组(S组)后代在新物体识别实验中的识别指数显著降低(图1B-C),提示其记忆功能受损;在Barnes迷宫测试中,压力组后代在第1-3天的错误次数(图1D)和到达目标孔的潜伏时间(图1E)均显著高于对照组。以上结果表明,孕期应激可显著损害雄性后代的认知功能,为后续机制研究提供了关键实验依据。
为探究孕期应激对母体肠道菌群的影响,本研究于妊娠第21天对母体粪便样本进行16S rRNA基因测序。结果显示,应激组母体肠道菌群的α多样性显著增加(图1F);主坐标分析(PCoA)表明,应激组与对照组母体的细菌组成存在明显且可区分的差异(图1G)。在门水平上,应激组母体的细菌比例发生改变(图1H)。进一步通过LEFSe评估组间细菌含量差异发现:乳酸菌在对照组母体中富集,而在应激组母体中未富集,提示应激组肠道菌群发生改变且 “有益菌”(如乳酸菌)水平降低(图1I-J);与之相反,应激组母体中Lachnospiraceae nk4a136、Colidextribacter、Roseburia等菌群的相对丰度显著升高(图1I-J)。此外,Spearman相关性分析显示,乳酸菌与其他菌群呈负相关(图1K)。

图1. 孕期应激可导致母体肠道菌群紊乱及雄性后代认知功能损伤
2.2 孕期应激鼠肠道菌群移植可重现子代认知障碍
为探究肠道菌群失调与后代认知障碍的关联,本研究将孕期应激鼠(妊娠16-20天)的盲肠内容物移植至正常怀孕母鼠的盲肠中(图2A)。结果显示,与假手术组(SH组)后代相比,移植应激盲肠内容物组(ST组)后代的区分指数比值显著降低(图2B-C)。在Barnes迷宫测试中,ST组后代表现出明显的认知障碍:与SH组后代相比,ST组后代在第2-3天的错误次数显著增加(图2D),且在第1-2天到达目标洞的潜伏时间显著延长(图2E)。
随后,研究者验证了粪菌移植对母体肠道菌群平衡的影响。结果显示,ST组与SH组母体的α多样性和β多样性均无显著差异(图2F-G);在门水平上,两组母体的细菌比例也无显著差异(图2H)。此外,与对照组和应激组母体间的菌群差异相比,ST组和SH组在乳酸杆菌、木聚糖降解拟杆菌、金氏菌及毛螺旋菌科UCG001等菌群的相对丰度上亦无显著差异(图2I)。
综上所述,应激状态下的母体肠道菌群可促进孕期应激诱导的雄性后代认知障碍的发生。

图2. 将孕期应激大鼠的肠道菌群移植到正常怀孕大鼠体内,可重现应激诱导的雄性后代认知损伤
2.3 孕期应激会升高母体血液、胎儿血液及胎儿大脑中的GPA水平
为探究肠道菌群失调与后代认知障碍的潜在机制,本研究通过FITC标记的4-kDa葡聚糖(FD4)检测发现,妊娠相关应激显著增加了母体肠道通透性(图3A)。进一步比较对照组、应激组、SH组和ST组母体的血浆代谢物差异,鉴定出三种显著差异代谢物(图3B),其中包括β-胍基丙酸(β-guanidinopropionic acid, GPA)——一种内源性AMPK激活剂。
通过母体菌群与代谢组的相关性分析发现,GPA的丰度与乳酸菌呈显著负相关,而与 norank_f_oscillospiraceae、Intestinimonas、UCG003、Roseburia、Colidextribacter等菌群呈正相关(图3C),提示GPA可能是孕期应激下由Intestinimonas或相关菌群驱动、并被乳酸菌抑制的关键代谢物。此外,应激组和ST组后代的血浆GPA浓度(图3D)及胎儿脑内GPA浓度(图3E)均显著升高;同时,两组胎儿脑内的炎症因子IL-1β和IL-6水平也显著上调(图3F)。
这些数据有力支持了“压力诱导的肠道菌群失调会改变血浆代谢物(包括GPA),并可能通过炎症因子影响后代神经发育”的观点。

图3. 孕期应激会升高母体血液、胎儿血液及胎儿大脑中的GPA水平
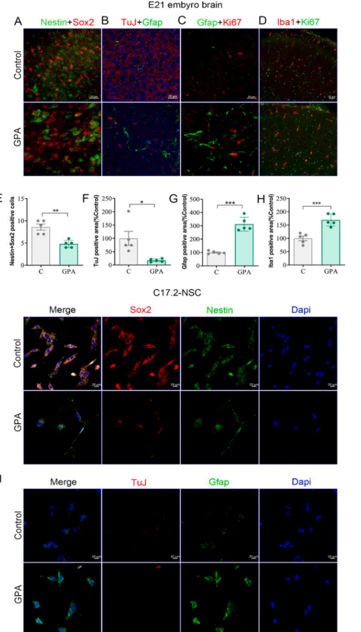
2.4 孕期应激后代胎儿脑内GPA水平升高与神经发育受损相关
为揭示孕期应激诱导的GPA升高对胎儿脑发育的影响,本研究检测了妊娠第21天胎儿脑中神经干细胞(NSCs)、胶质细胞及神经元的分化与增殖情况。结果显示,应激组和ST组胎儿脑皮层中,增殖性星形胶质细胞标记物(GFAP)和小胶质细胞标记物(Iba1)的表达显著增加(图4C-D);而早期神经元标记物(Tuj)、神经干细胞及神经前体细胞标记物(Sox2、Nestin)的表达显著减少(图4A-B)。
为进一步验证应激诱导的GPA升高在神经发育中的作用,采用免疫荧光法检测成年应激组和ST组后代的胶质细胞及突触发育情况,结果发现:在齿状回和皮层区域,两组均出现明显的胶质增生和突触丢失,这可能是导致认知障碍的关键病理基础(图4E-G)。
综上所述,应激组和ST组胎儿脑中升高的GPA水平与胶质细胞分化增强、神经元及神经干细胞分化受抑相关,最终导致神经发育受损。

图4. 应激后代脑内GPA水平升高与神经发育受损相关
2.5 GPA在体内和体外均可诱导神经干细胞向胶质细胞分化
为系统揭示GPA对胎儿脑发育的影响机制,本研究通过体内与体外实验开展验证。体内实验中,对孕鼠在妊娠第16-20天补充GPA后,检测发现第21天胎儿脑组织中胶质样分化显著增强,同时神经干细胞(NSCs)数量明显减少(图5A-H),表明母体摄入的GPA可通过胎盘影响胎儿神经干细胞的命运,促进其向胶质细胞分化。
体外实验中,以永生化神经干细胞C17.2(C17.2-NSCs)为模型,结果显示:无GPA处理时,细胞主要表达NSC标志物Nestin和SOX2(图5I),未检测到早期神经元标志物Tuj或星形胶质细胞标志物GFAP(图5J);经GPA处理48小时后,细胞表达模式发生显著转变,大多数C17.2-NSCs特异性表达GFAP(图5J),而Tuj仍未表达,明确证实GPA可直接诱导神经干细胞向星形胶质细胞分化。
综上,孕期GPA补充能够通过调控神经干细胞的分化方向(从维持NSC状态向星形胶质细胞分化)影响胎儿脑发育,这一作用在体内与体外实验中均得到验证。

图5. GPA在体内和体外均可诱导神经干细胞向胶质细胞分化
2.6 GPA在NSCs中诱导信号转导和转录激活因子3(STAT3)的磷酸化
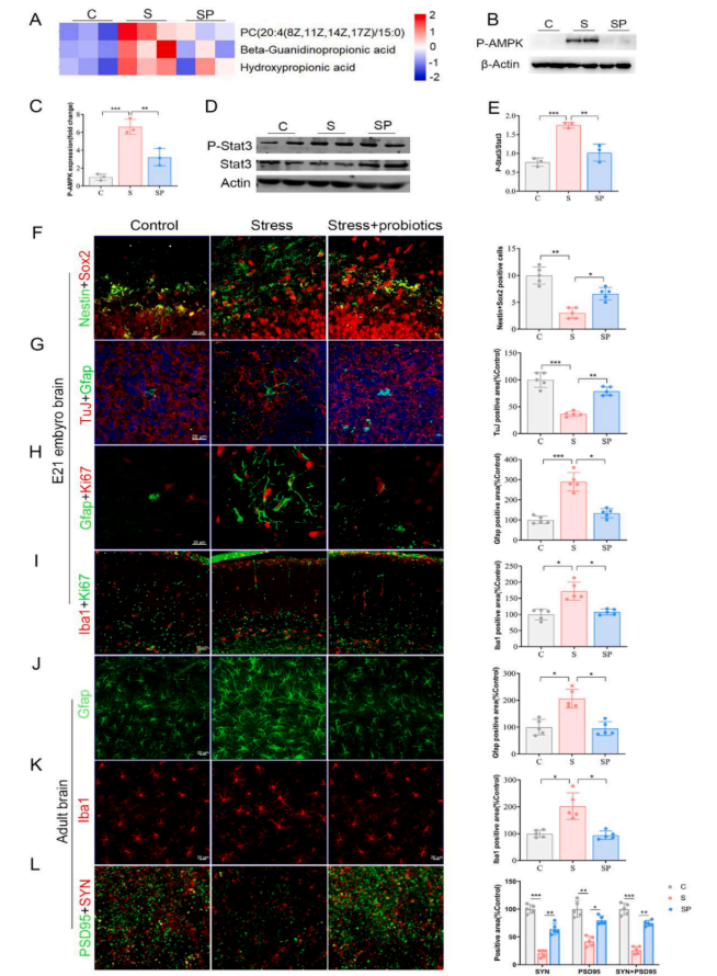
为探究GPA诱导神经干细胞向胶质细胞分化的分子机制,本研究首先检测了AMPK通路的激活状态:结果显示,孕期应激组和ST组胎儿脑中磷酸化AMPK(P-AMPK)的表达均有上调趋势(图6A-B),提示AMPK通路可能在孕期应激后代中被激活。
为验证AMPK的激活是否介导了GPA的分化作用,引入另一种AMPK激活剂二甲双胍进行对比实验。结果显示,GPA可显著诱导C17.2-NSCs向胶质细胞分化(GFAP表达上调,Tuj未表达),但二甲双胍未表现出类似效应(图6C-D),表明GPA的分化效应独立于AMPK通路。
基于上述结果,研究者进一步验证了JAK-STAT3通路的作用,发现GPA可激活该通路并诱导STAT3磷酸化(图6E-G);且JAK抑制剂I能有效阻断GPA的胶质生成效应(图6F-G)。此外,孕期应激组和ST组胎儿脑中磷酸化STAT3(P-STAT3)的表达显著上调(图6H-I),进一步证实STAT3通路在孕期应激后代中被激活。
综上,GPA可能通过激活STAT3通路诱导神经干细胞向胶质细胞分化。

图6. GPA诱导神经干细胞的STAT3磷酸化
2.7 益生菌干预可减轻产前应激引起的雄性子代认知功能障碍
已有研究报道益生菌可降低粪便中GPA的浓度,为探究其是否能改善应激后代的认知障碍,本研究在成年后代出生后第60天进行新物体识别测试和Barnes迷宫实验(图7A)。结果显示,母鼠在孕期应激期间补充益生菌后,其成年雄性后代在新物体识别测试中的区分指数显著升高(图7B-C),且Barnes迷宫测试中第2-3天的错误次数显著减少(图7D)、第1-2天到达目标洞的潜伏时间显著缩短(图7E),提示异常行为得到显著改善。
同时,菌群分析表明,益生菌干预可部分逆转孕期应激导致的母体肠道菌群紊乱:与未干预的应激组相比,益生菌干预组的α多样性(图7F)和β多样性(图7G)更接近对照组;在门水平上,厚壁菌门/拟杆菌门比值趋于正常(图7H);乳酸杆菌等保护性菌群的相对丰度显著回升,而Intestinimonas等促炎相关菌群丰度降低(图7I)。
综上,孕期应激期间补充益生菌可通过调节肠道菌群平衡,减轻产前应激引起的雄性子代认知功能障碍。

图7. 益生菌干预可减轻产前应激引起的雄性子代认知功能障碍
2.8 益生菌可改善孕期应激对胎儿脑神经发育的影响
为深入剖析益生菌干预与孕期应激母鼠代谢状态间的关联,本研究对三组母鼠血浆中的代谢物数量展开比较分析。结果显示,相较于应激组,益生菌补充组母鼠血液中由应激诱导升高的GPA水平得到部分缓解(图8A) 。同时,在胎儿脑内,补充益生菌组的AMPK激活程度恢复至接近正常水平(图8B-C)。此外,在补充益生菌的子代中,磷酸化STAT3的表达显著降低(图8D-E)。
在胚胎第21天的胎儿脑中,SP组(孕期应激+益生菌)胎儿脑皮层的神经元数量显著多于应激组,而胶质细胞数量则显著少于应激组(图8F-I)。值得关注的是,SP组成年后,其大脑齿状回和皮层中的胶质增生现象(图8J-K)以及突触丢失情况(图8N)均得到明显改善。
综上,孕期补充益生菌可通过调节母鼠代谢物水平,降低胎儿脑内异常激活的AMPK及STAT3通路活性,减少胶质细胞分化,增加神经元数量,从而有效减轻孕期应激导致的胎儿脑神经发育障碍,为改善孕期应激子代神经发育结局提供了潜在干预策略。

图8. 益生菌可改善孕期应激对胎儿脑神经发育的影响
研究结论
本研究首次揭示,孕期应激通过“肠道菌群-代谢-神经发育通路”影响后代认知功能:应激导致母体肠道菌群失调(如乳酸杆菌减少),使血液中GPA升高;GPA经胎盘进入胎儿脑内,激活AMPK与STAT3通路,促使神经干细胞向胶质细胞分化、抑制神经元发育,最终引发后代认知障碍与突触缺陷。
应激母鼠盲肠内容物移植可复制类似异常表型,证实菌群的核心作用。而孕期补充益生菌能重建菌群稳态,减少GPA积累,抑制STAT3过度激活,改善神经元-胶质细胞失衡及后代认知障碍,为相关疾病提供了以菌群为切入点的潜在防治策略。
百趣生物肠菌NGM 2 Pro,通过KEGG、BIOML、CGR 、HBC 、GMrepo等数据库结合文献及宏基因组深度测序数据,自主构建了肠道菌群代谢组数据库,覆盖2200+菌株,3700+个肠道菌群相关代谢物,不仅可有效对代谢物进行溯源分类,而且代谢物可精细溯源到具体菌株(部分为种属),将大大助力肠道菌群与健康关联的机制研究。
百趣生物新一代代谢组学NGM 2 Pro,凭借全球领先2w+标准品自建库的优势,有效解决了代谢组学中物质鉴定不准确、鉴定数量少的问题。其通过液质联用(LC-MS)方法,检测生物体受外界刺激前后体内大多数小分子代谢物(分子量1500Da以内)的动态变化,重点筛选具有显著变化的代谢物,助力研究这些代谢物与生理病理变化的相关关系。考虑到代谢物数量繁多、种类多样,且目前尚无方法能提取样本中全部代谢物,NGM 2 Pro采用联合使用多种类型色谱柱的方式,全面覆盖非极性代谢物、极性代谢物、非极性脂质、极性脂质,结合标准品自建库进一步大幅提升样本中物质的鉴定数量与准确性,为标志物筛选、机制研究提供更多可能性。