
英文标题:Exon Skipping of Ste20-Like Kinase Enhances Glycolysis and Tumor Progression by Activating Enolase 1-Mediated Phosphoenolpyruvate Production
中文标题:Ste20样激酶外显子跳跃通过激活烯醇化酶1介导的磷酸烯醇式丙酮酸生成,增强糖酵解与肿瘤进展
发表期刊:Cancer Research
影响因子:16.6
客户单位:华中科技大学同济医学院附属同济医院
百趣提供服务:MetPro-II 代谢物蛋白相互作用(LiP-MS)、AQ能量代谢
研究背景
肿瘤的核心特征包括代谢重编程与RNA选择性剪接(AS)异常,二者在肿瘤进展中存在紧密关联。其中,糖酵解异常增强(Warburg效应)是肿瘤代谢重编程的关键表现,肿瘤细胞即使在有氧条件下仍优先依赖糖酵解供能,以支撑快速增殖等恶性表型,但调控该过程的关键AS事件仍待挖掘。
已有研究证实RNA剪接可直接调控肿瘤代谢,如mTOR信号通过调控脂生成相关mRNA剪接影响脂质代谢、PKM剪接异构体转换可逆转Warburg效应。而Ste20样激酶(SLK)作为丝氨酸/苏氨酸激酶,已知参与细胞骨架重塑与细胞周期调控,其AS事件在肿瘤中的功能尚未明确;糖酵解关键酶烯醇化酶1(ENO1)催化生成的磷酸烯醇式丙酮酸(PEP),在肿瘤中的调控机制及额外生物学作用也缺乏系统研究。此外,TGFβ信号通路虽与肿瘤进展相关,但其是否通过调控RNA剪接影响肿瘤糖酵解仍需探索。基于此,本研究聚焦SLK的AS事件,旨在阐明其对肿瘤糖酵解及进展的调控作用与机制,为肿瘤代谢靶向治疗提供新方向。
技术路线

研究结论
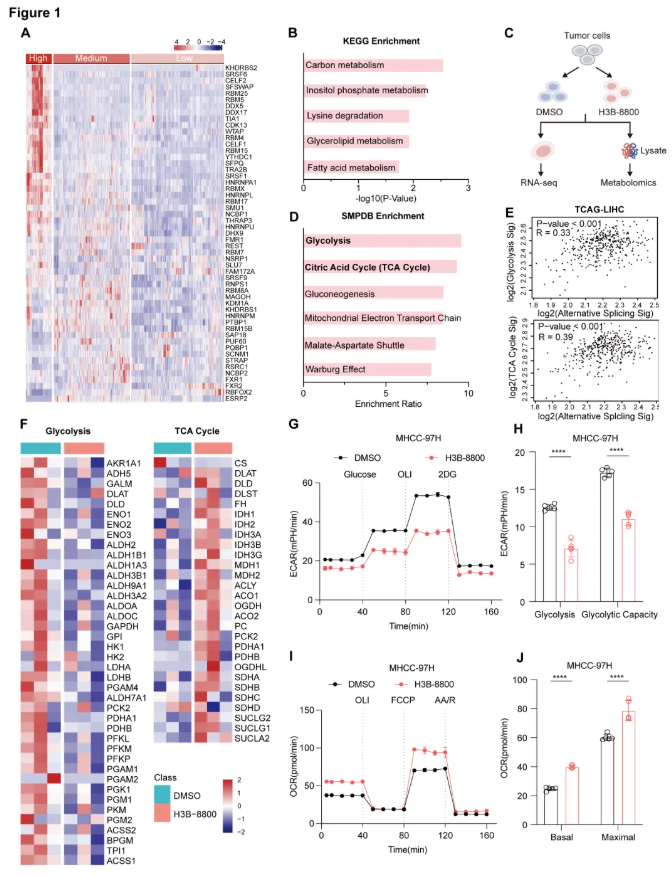
1.选择性剪接调控肿瘤的糖酵解和三羧酸(TCA)循环
为探究选择性剪接(AS)与肿瘤代谢重编程的关系,该研究将患者分为高、中、低剪接三组,重点对比高剪接组与低剪接组。KEGG富集分析显示,高剪接组显著富集碳代谢、肌醇磷酸代谢等通路(图1A-B)。使用H3B-8800、E7107和Herboxidiene三种剪接抑制剂处理MHCC-97H细胞,发现H3B-8800对canonical和异常剪接均有最强抑制效果。代谢组学分析显示,H3B-8800处理后糖酵解和三羧酸循环中间产物水平显著改变(图1C-D)。TCGA数据库分析进一步证实,肝癌、乳腺癌和结直肠癌中剪接异常与糖酵解通路激活呈显著正相关(图1E)。
Seahorse实验显示,H3B-8800处理使细胞外酸化率(ECAR)降低42%,基础糖酵解能力下降38%,而氧消耗率(OCR)增加27%,表明剪接抑制可使肿瘤细胞代谢从糖酵解转向氧化磷酸化(图1G-J)。RNA-seq分析鉴定出HK2、PFKM等23个糖酵解相关基因的表达改变(图1F)。这些结果表明选择性剪接是肿瘤代谢重编程的关键调控因素。

图1. 选择性剪接调控肿瘤的糖酵解和TCA循环
2.鉴定SLK外显子跳跃作为糖酵解的促进剂
通过对比H3B-8800处理前后的剪接事件,在三种肿瘤细胞系中筛选出4个共同响应的可变剪接事件。ICGC数据库关联分析显示,仅SLK外显子跳跃事件与糖酵解通路显著相关。PET/CT成像证实,高SLK可变剪接变体(SLKv)表达患者的肿瘤SUVmax值显著高于低表达组(图2F-G)。
RT-PCR验证显示,SLK存在两种剪接异构体:全长型(SLKs)和外显子13跳跃型(SLKv)。H3B-8800处理使SLKv/SLKs比值降低65%(图2B-C)。过表达实验显示,SLKv可使MHCC-97H细胞的ECAR增加35%,而SLKs无显著影响(图2D-E)。葡萄糖示踪实验表明,SLKv过表达细胞的3-磷酸甘油醛、PEP和柠檬酸水平显著升高(图2H-K)。裸鼠移植瘤模型显示,SLKv组肿瘤体积是对照组的2.1倍,且此效应可被糖酵解抑制剂2-DG逆转(图2M-O)。临床样本分析显示,肝癌组织中SLKv/SLKs比值较癌旁组织升高2.7倍,且高表达患者的总生存期显著缩短。

图2. 鉴定SLK外显子跳跃作为糖酵解的促进剂
3. SLKv通过激活ENO1促进糖酵解
鉴于PEP是SLKv诱导糖酵解的特征性代谢物,本研究进一步探究其合成机制。PEP主要来源于糖酵解中ENO催化2-磷酸甘油酸转化,或通过PEPCK催化草酰乙酸生成(图3A)。实验显示,SLKv过表达不影响ENO1-3和PEPCK的mRNA及蛋白水平,但使ENO活性增加42%(图3B-E)。ENO家族抑制剂Hex可使SLKv过表达细胞的PEP水平降低58%,而PEPCK抑制剂SKF-34288无显著效果(图3F-H)。
Co-IP实验证实SLKv与ENO1存在直接相互作用,且ENO1的C端(236-343位氨基酸)是结合必需区域(图3I-K)。ENO1敲低可完全逆转SLKv诱导的ECAR升高(图3L-M)。这些结果表明,SLKv通过激活ENO1促进糖酵解,且该过程依赖ENO1的催化活性。

图3. SLKv通过激活ENO1促进糖酵解
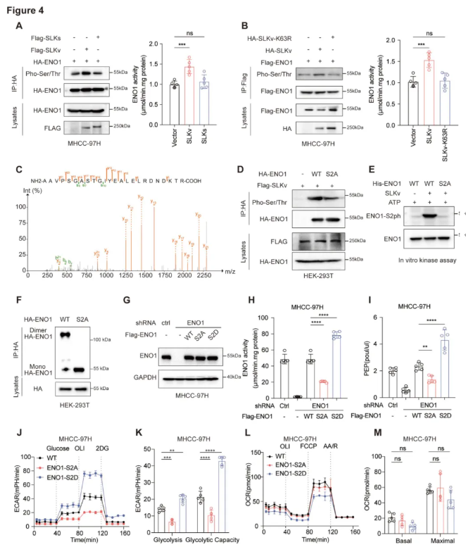
4. SLKv介导的ENO1-S2ph增加ENO1活性,促进糖酵解和PEP合成
鉴于SLK是丝氨酸/苏氨酸激酶,该研究探讨其是否通过磷酸化ENO1发挥作用。IP实验显示,SLKv过表达使ENO1总磷酸化水平增加2.1倍,而激酶失活突变体SLKv-K63R无此效应(图4A-B)。质谱分析鉴定到ENO1的Ser2位点为SLKv特异性磷酸化位点(图4C)。针对该位点的特异性抗体检测证实,SLKv可显著增加ENO1-S2磷酸化(图4D-E)。
交联实验显示,ENO1-S2A突变体的二聚体形成减少45%,而SLKv可促进野生型ENO1二聚体形成(图4F)。功能实验表明,ENO1-S2D模拟磷酸化突变体可使PEP水平增加,ECAR升高,而S2A突变体则完全逆转SLKv的效应(图4G-M)。这些结果表明,SLKv通过磷酸化ENO1-S2促进其形成活性二聚体,从而加速PEP生成和糖酵解。

图4. SLKv介导的ENO1-S2ph增加ENO1活性以促进糖酵解和PEP合成
5. 通过增加PEP激活糖酵解酶促进肿瘤的糖酵解
为探究PEP的非代谢功能,该研究采用LiP-SMap技术筛选PEP结合蛋白,结合KEGG富集分析,鉴定到 HK2、PFKM、TPI1和PGAM1等糖酵解关键酶(图 5E-F)。分子对接实验显示,PEP可与这些糖酵解酶形成稳定结合构象,其中与HK2的ATP结合口袋存在特异性氢键相互作用(图5G)。
表面等离子共振(SPR)实验进一步证实PEP与上述糖酵解酶的直接结合能力,且PEP与HK2、PFKM的结合亲和力相对更强(图5H)。细胞热位移实验(CETSA)和药物亲和反应靶标稳定性实验(DARTS)结果显示,PEP可显著提高HK2、PFKM、PGAM1的热稳定性,并能剂量依赖性保护这三种酶免受Pronase降解,而乳酸无此效应,TPI1也未出现类似变化(图5I-K)。
体外酶活性测定表明,PEP可增强HK2、PFKM、PGAM1的催化活性,但对TPI1的活性无显著影响(图5L)。此外,通过siRNA分别敲低HK2、PFKM或PGAM1后,PEP诱导的ECAR升高被显著阻断,证实这三种酶是PEP调控肿瘤糖酵解的关键下游分子。
这些结果揭示,PEP可作为“信号分子”,通过直接结合并激活HK2、PFKM、PGAM1,形成“PEP积累→糖酵解酶激活→糖酵解增强”的正反馈循环,持续推动肿瘤细胞的糖酵解代谢重编程。

图5. 积累的PEP通过激活糖酵解酶促进肿瘤糖酵解
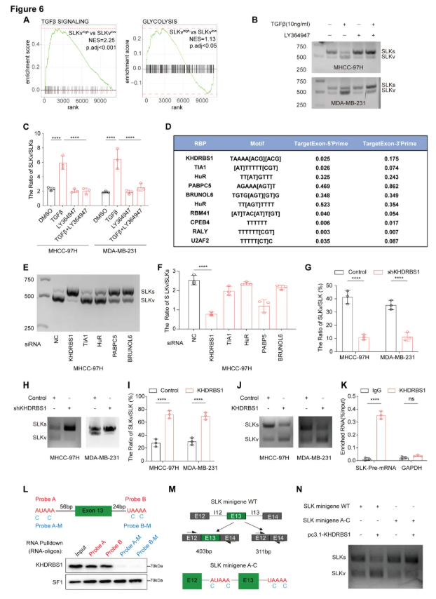
6. TGFβ/KHDRBS1轴诱导SLK外显子跳跃
GSEA分析显示,SLKv高表达样本富集TGFβ信号通路(图6A)。TGFβ处理使SLKv/SLKs比值增加2.3倍,而TGFβ受体抑制剂LY364947可逆转此效应(图6B-C)。 motif分析发现SLK外显子13两侧存在KHDRBS1的TAAAA结合基序(图6D)。敲低KHDRBS1使SLKv表达降低62%,而过表达则增加1.8倍(图6G-J)。
RIP和RNA pulldown实验证实,KHDRBS1直接结合SLK前mRNA的外显子13下游区域(图6K-L)。 minigene实验显示,TAAAA→CAAAA突变可使外显子13包含率增加75%(图6M-N)。临床样本IHC显示,TGFβ信号活性与KHDRBS1表达及SLKv水平呈正相关(P<0.01)。这些结果表明,TGFβ通过上调KHDRBS1诱导SLK外显子13跳跃。

图6. TGFβ/KHDRBS1轴诱导SLK中的外显子跳跃
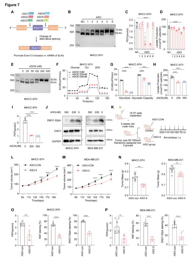
7. 靶向SLK前体mRNA的ASOs抑制糖酵解和肿瘤生长
基于SLKv的致癌作用,该研究设计靶向SLK前体mRNA中KHDRBS1结合区域的反义寡核苷酸(ASO)。筛选结果显示,ASO5可使SLKv/SLKs比值降低72%,且呈浓度依赖性(图7B-E)。功能实验表明,ASO5处理使MHCC-97H细胞的PEP水平降低58%,乳酸生成减少42%,ENO1-S2磷酸化水平下降65%(图7C-D及H-J)。
裸鼠移植瘤模型显示,按“每日瘤内注射ASO5(10 mg/kg)、给药1天后停药1天”的方案处理(总计10天),可使肿瘤体积缩小62%,重量减轻58%(图7L-N)。免疫组化显示,ASO5组的Ki67阳性细胞率降低45%,ENO1-S2ph水平下降52%(图7O-P)。ASO5在动物体内无明显全身毒性。这些结果证实,靶向SLK前体mRNA以纠正外显子13跳跃的ASO可有效抑制肿瘤糖酵解和生长,具有临床转化潜力。

图7. 靶向SLK前体mRNA的ASO抑制糖酵解和肿瘤生长
研究结论
该研究揭示了RNA剪接在肿瘤代谢重编程中的重要作用。SLKv异构体通过磷酸化ENO1的Ser2位点、促进其形成活性二聚体以激活ENO1,进而增强糖酵解作用,并通过与HK2、PFKM、PGAM1等糖酵解酶的相互作用,揭示了PEP作为信号分子的新功能。该研究开发的反义寡核苷酸序列发现,阻止SLK基因第13号外显子跳跃可有效抑制糖酵解和肿瘤生长。总之,该研究阐明了SLKv在肿瘤进展中的代谢调控机制(TGFβ/KHDRBS1轴诱导SLK外显子13跳跃生成 SLKv,SLKv激活ENO1促进PEP生成,PEP进一步激活糖酵解酶形成正反馈循环),并发现了以SLK可变剪接为核心的、具有抗癌治疗价值的新型剪接靶点。
MetPro-II代谢物蛋白相互作用(LiP-MS):代谢物-蛋白质相互作用控制着多种细胞过程,从而在维持细胞稳态中发挥重要作用。MetPro技术是一种化学蛋白质组学方法,将蛋白质水解(LiP)和质谱(MS)结合起来。用于进行代谢物-蛋白质相互作用的研究,筛选与代谢物具有相互作用的蛋白质。
AQ能量代谢:能量代谢是维持生命活动的动力源泉。它不仅为细胞提供能量,还在信号传导、基因调控及免疫调节等过程中发挥关键作用。近年来,大量研究表明,能量代谢紊乱与神经退行性疾病、心血管疾病、代谢性疾病、自身免疫性疾病以及癌症等多种病症密切相关,已成为精准医学和新型治疗策略的研究热点。同时,其在植物光合作用、抗逆机制研究中亦扮演关键角色。鉴于能量代谢在生命科学领域的重要性,百趣生物研发团队倾力开发出一套检测超140种能量相关代谢物的靶标定量方法,助力能量代谢研究。