
英文标题:Roumudan decoction attenuates hepatic fibrosis by suppressing the Warburg effectvia inhibiting key glycolytic proteins
单位:陕西中医药大学
发表期刊:Journal of Ethnopharmacology
影响因子:5.4
提供服务:DIA中药入血组
研究背景
肝纤维化是慢性肝病进展为肝硬化并最终发展为肝细胞癌的关键病理中间环节,对人类健康构成重大威胁。目前,临床可用的肝纤维化治疗方法存在疗效欠佳、不良反应发生率高等局限性。肉牡丹汤(Roumudan,RMD)是陕西中医药大学附属医院治疗肝病的经典方剂,经长期严格临床验证已证实其对肝纤维化具有治疗效果,但其确切作用制仍不明确。本研究旨在系统验证RMD对肝纤维化的治疗潜力,揭示RMD是否通过调控Warburg effect发挥抗肝纤维化作用。
研究采用UPLC-HRMS检测RMD的入血成分;通过网络药理学预测潜在靶点,结合转录组学技术探究RMD的作用机制。结果显示RMD共鉴定出42种活性成分;生物信息学分析显示181个交集靶点显著富集于糖酵解通路;RMD可抑制糖酵解核心调控因子GLUT1、HK2、PKM2及LDH-A的转录与表达,破坏肝星状细胞(hepatic stellate cells,HSC)的代谢重编程。本研究为其临床应用奠定了机制基础,并将糖酵解酶列为肝纤维化的潜在治疗靶点。
研究概况

图1.RMD制备、抗纤维化作用和潜在治疗机制的示意图
研究结果
01 -RMD减轻CCl₄诱导的大鼠肝损伤
为评估RMD对CCl₄诱导的大鼠肝损伤的治疗效果,通过腹腔注射40%CCl₄建立大鼠肝纤维化模型,设对照组、模型组、RMD低/中/高剂量组、水飞蓟宾(silybin,SLB)阳性对照组、2-脱氧-D-葡萄糖(2-Deoxy-D-glucose,2-DG)阴性对照组,检测体重、肝功能相关指标。研究发现模型组大鼠体重增长显著减慢,RMD治疗后体重增长明显恢复(图2A)。肝脏宏观观察显示RMD改善肝脏形态和肝指数(图2B-I)。另外模型组的ALT、AST、ALP、GLB、TBIL水平显著升高,ALB水平降低,RMD能显著逆转这些指标异常,其中RMD-H组效果与SLB组相当(图2C-H);HE染色结果显示RMD能减轻病理损伤(图2J)。这些结果表明RMD以剂量依赖性方式缓解CCl₄诱导的大鼠肝损伤。

图2.RMD减轻肝损伤
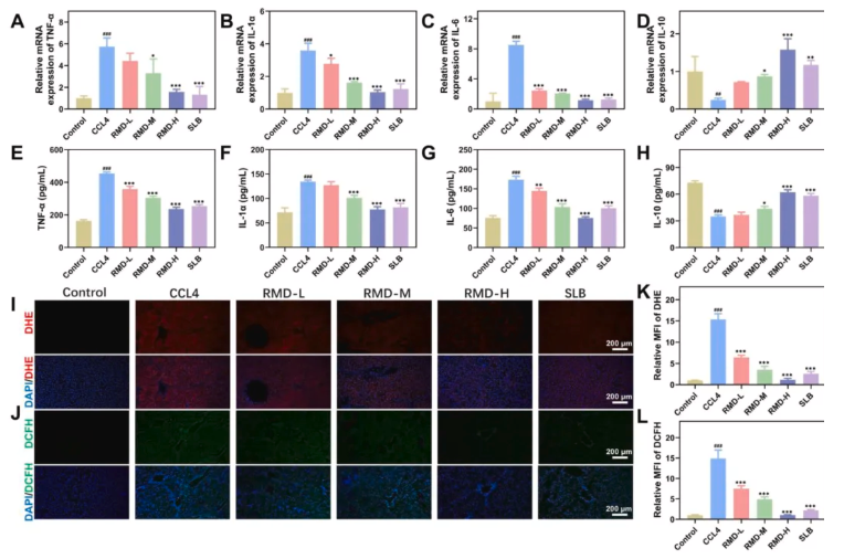
02 -RMD缓解CCl₄诱导的肝脏炎症反应和氧化应激
为评估RMD通过抑制HSC活化缓解CCl₄诱导的大鼠肝脏炎症反应和氧化应激的缓解效果,采用RT-qPCR和ELISA法分别检测肝组织中炎症因子的mRNA和蛋白表达水平。结果显示,模型组的促炎因子TNF-α、IL-6、IL-1α的mRNA和蛋白表达显著升高,抗炎因子IL-10表达显著降低(图3A-H);RMD 治疗后可剂量依赖性恢复炎症因子表达平衡。利用DCFH-DA(绿色荧光)和DHE(红色荧光)染色分析肝组织中ROS积累情况,模型组和RMD-L组表现出最高的平均荧光亮度(图3I-L),RMD治疗后,ROS积累减少,其中RMD-H的抗炎效果接近SLB组,ROS清除能力最强(图3K-L)。这些结果表明RMD以剂量依赖性方式缓解CCl₄诱导的大鼠肝脏炎症反应和氧化应激。
图3.RMD在肝纤维化中的抗炎和抗氧化能力
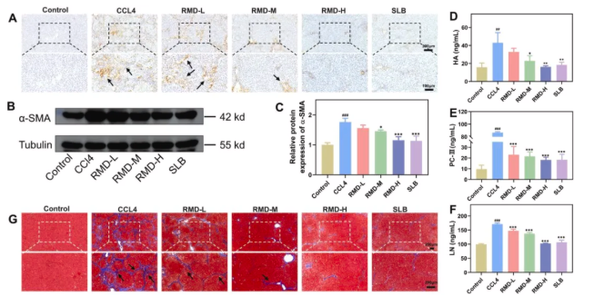
03 -RMD通过抑制HSC活化缓解肝纤维化
为评估RMD通过抑制HSC活化缓解CCl₄诱导的大鼠肝纤维化的作用及强度,采用免疫组化技术、WB检测α-平滑肌肌动蛋白(α-SMA)的表达并结合Masson染色技术观察肝组织胶原沉积程度。
免疫组化结果显示模型组中α-SMA表达显著升高,主要定位于门区和纤维隔附近的肌成纤维细胞,RMD和SLB治疗导致α-SMA表达不同程度下调。 RMD-H组和SLB组表现出最显著的效果(图4A)。WB显示模型组中的α-SMA蛋白水平明显高于对照组,与Masson染色中胶原沉积的程度呈正相关,RMD-H组中α-SMA的蛋白表达水平降低(图4B-C)。

图4.RMD通过抑制HSC活化和减少ECM沉积减轻肝纤维化
04 -RMD通过调节ECM代谢减轻肝纤维化
为评估RMD通过调节细胞外基质(Extracellular matrix,ECM)代谢缓解CCl₄诱导的大鼠肝纤维化的效果,采用 ELISA法、Masson染色和免疫荧光染色分别检测血清中ECM沉积标志物的活性、胶原纤维沉积和ECM降解相关分子的表达。
结果显示,模型组大鼠血清HA、LN、PCIII水平显著升高,经RMD或SLB治疗后,上述指标不同程度改善,RMD-H组效果最为显著(图4D-F)。Masson染色显示RMD 治疗有效减轻了胶原沉积,其中RMD-H组在所有剂量组中表现出最显著的调节效果(图4G)。免疫荧光染色显示TIMP1、MMP2 表达显著上调,ELISA表明MAO活性较对照组升高,RMD治疗改善了上述指标(图5A-E)。这些结果表明RMD以剂量依赖性方式调节ECM代谢,通过减少ECM异常沉积、抑制胶原交联、调控ECM降解相关分子表达,有效缓解CCl₄诱导的大鼠肝纤维化,其中高剂量RMD的调控效果最为突出。
图5.RMD促进EMC降解
05 -结合入血成分鉴定和网络药理学预测RMD治疗肝纤维化的可能机制
为探究RMD治疗肝纤维化的潜在作用机制,采用UPLC-HRMS技术鉴定入血成分,筛选RMD的入血活性成分后进行网络药理学分析。比较空白血清、含药血清和药材样本的TIC图发现峰数、保留时间和强度存在差异(图6A)。42种代谢物存在于RMD和含药血清中但空白血清中不存在的成分作为入血成分,认为这些是RMD的主要有效成分(图6B)。
经Swiss Target Prediction、BATMAN-TCM 数据库预测到210个潜在靶点(图6D),从GeneCards和OMIM数据库获取8516个肝纤维化疾病靶点,两者交集得到181个核心靶点(图6C),根据STRING数据库获得靶点蛋白的相互作用关系,最终确定了12个度值大于16的核心靶点(图6E),KEGG通路富集分析显示这些靶点显著富集于糖酵解相关通路,包括 NF-κB、JAK-STAT 等与瓦伯格效应密切相关的信号通路(图6F);为验证RMD对NF-κB和JAK-STAT信号通路的调节情况,WB验证显示CCl₄诱导后肝组织中 p-P65、p-STAT3蛋白表达显著升高,而RMD干预可显著抑制二者表达,这表明RMD对NF-κB和JAK-STAT信号通路具有抑制作用。综上所述,RMD可能通过调节Warburg effect在肝脏中发挥抗纤维化作用。

图6. RMD的入血成分鉴定及其治疗机制预测
06 -转录组分析初步验证了RMD缓解肝纤维化的机制
为初步验证RMD缓解肝纤维化的作用机制,尤其是其对Warburg effect的调控作用,对大鼠肝组织进行转录组测序。PCA分析表明模型组与对照组、RMD组基因表达模式差异显著,RMD组基因表达趋势趋近正常组(图7A);与对照组相比,模型组有2436个基因上调、1753个基因下调,而RMD组相较于模型组有2419个基因上调、1485个基因下调,两组共有的3195个差异基因可能是RMD抗纤维化的关键(图7B-D);KEGG富集分析得到113条通路,其中15条通路与Warburg effect直接或间接相关,例如:糖酵解/糖异生、PI3K-Akt等(图7E);模型组糖酵解相关基因表达显著增强,RMD干预可有效抑制表达(图7F);同时Warburg effect的关键基因(如Eno2、HK2、PFKP、PKM)在模型组表达显著上调,经RMD治疗后被显著抑制(图7G-J)。综上所述,RMD可能通过抑制Warburg effect在肝组织中发挥关键的抗纤维化作用。

图7.RMD治疗肝纤维化的转录组分析
07 -RMD通过转录和蛋白质水平有效抑制Warburg effect的关键酶,减轻肝纤维化
为验证转录组测序筛选的差异基因可靠性,采用RT-qPCR和WB检测Warburg effect核心酶的mRNA转录水平和蛋白水平。结果显示,CCl₄诱导后,模型组大鼠肝组织中GLUT1、PKM2、HK2、LDH-A的mRNA 和蛋白水平均显著升高,证实Warburg effect与肝纤维化密切相关;经RMD治疗后,上述指标呈剂量依赖性降低,低剂量组效果有限,中剂量组进一步下降,RMD-H效果最显著(图8A-D,图9A-E)。同时通过免疫组化观察HK2、PKM2的蛋白表达定位与强度,结果显示模型组 HK2、PKM2阳性染色范围广、强度深,RMD-H组阳性细胞数接近正常水平,染色变浅;2-DG组也呈现类似抑制效果,且RMD-H组与2-DG组效果相当(图8E-F)。综上所述,RMD能在转录和蛋白水平以剂量依赖性方式有效抑制Warburg effect关键酶的表达,破坏HSC代谢重编程,进而发挥抗肝纤维化作用。

图8.RMD通过抑制Warburg效应的关键酶来减轻肝纤维化

图9.RMD在蛋白质水平上抑制Warburg效应
研究总结
RMD通过减轻肝脏损伤、调节炎症/氧化应激、抑制HSCs激活以及调控ECM代谢,有效缓解了CCl₄诱导的大鼠肝纤维化。其关键机制是通过抑制由GLUT1、HK2、PKM2和LDH-A介导的Warburg效应——阻断糖酵解代谢重编程,为肝纤维化治疗提供了一种新的“靶标代谢重编程”的方向。值得注意的是,已鉴定出RMD中42种可吸收的血浆成分;其中,丹参酮B和大黄素已被证实可调节糖酵解。这不仅为RMD的抗纤维化作用提供了明确的物质基础,也为开发后续单组分或多组分抗肝纤维化药物奠定了基础。
DIA中药入血组:百趣生物创新性地运用DIA数据采集模式采集血清中的中药药物成分,从数据采集上避免入血/入组织药物信息的遗漏,尽可能全面采集进入血液和组织的中药药物成分。并通过检索百趣生物自建中药标准品数据库和中药专属数据库,对血液样本或组织样本中的药效成分进行准确鉴定,同时结合药物成分在体内的代谢变化,并通过深入的分析内容呈现中药治疗疾病的作用机制。