
英文标题:Multiomics insights into eating time patterns and cardiovascular risk among Chinese children
中文标题:中国儿童饮食时间模式与心血管疾病发病风险的多组学研究解析
发表期刊:nature communications
影响因子:15.7
客户单位:重庆医科大学附属儿童医院
百趣提供服务:血液蛋白冠-DIA 1X、定量脂质组学
研究背景
目前全球范围内儿童心血管危险因素的流行率持续攀升,识别可干预的生活方式因素对开展早期防控工作愈发重要。本研究旨在基于一项大型儿童及青少年队列,探讨进餐时间特征与多项心血管指标的关联。通过整合全面的心血管评估、脂质组学与蛋白质组学分析,阐明上述关联背后的分子机制。这种多组学整合研究思路,有望揭示关键发育阶段进食模式与心血管健康的内在联系,为通过优化进餐时间开展早期心血管风险防控,提供循证依据与实践参考。
长按二维码识
研究结果
1.研究对象基线特征
在纳入的7459名研究对象中人体测量学指标与心血管指标均存在显著的性别差异(表1)。
表1.参与者按性别划分的基线特征

2.进餐窗与末次进餐时间和心血管指标的关联
经综合协变量校正后,进餐窗更长的参与者显示出显著不良的心血管参数(图1a)。进餐窗时长每增加1小时与收缩压和舒张压均呈正向关联。心脏结构指标显示,进餐窗时长与双侧颈动脉内中膜厚度同样呈正相关,更长的进餐窗与左心室径线增大、心功能指标下降相关。末次进餐时间偏晚,与不良心血管谱呈独立相关(图1b)。末次进餐时间每延后1小时,收缩压和舒张压均显著升高。心血管结构指标同样显示,进餐时间越晚,双侧颈动脉内中膜厚度越高、心脏径线越大。

图1.进食时间模式与血压升高之间的关系
3.进餐时间模式分组与心血管结局
限制性立方样条分析确定了进餐窗的最佳临界值为12.5小时,末次进餐时间的最佳临界值为20:00(图1a)。二分类临界值分析显示,与进餐窗≤12.5小时的人群相比,进餐窗>12.5小时者血压升高的风险显著上升,与20:00及之前进餐的人群相比,20:00之后进餐者血压升高风险同样增加。根据已确定的临界值,晚进餐窗组与早进餐窗组均表现出保护效应。经多变量协变量校正后,晚进餐窗组血压升高风险降低;早进餐窗组的保护作用最为显著(图1b)。
4.进餐时间模式的亚组分析
分层分析结果显示,在各类人群亚组中,相较于长进餐窗组,早进餐窗组均表现出一致的保护关联。早进餐窗模式在男性与女性人群、各年龄层,以及正常体重与超重人群中均具有保护作用。
5.敏感性分析
本研究采用替代临界值进行敏感性分析。将进餐窗时长的临界值设定为12小时,所得结果与主分析一致:长进餐窗组(>12h)相较于限时进餐窗组(≤12h),血压升高风险显著上升。更换末次进餐时间临界值为19:00与21:00,关联趋势与主分析保持一致。在未对缺失值进行多重插补的分析中,所得关联结果相似。
6.与进餐时间模式相关的蛋白质组特征
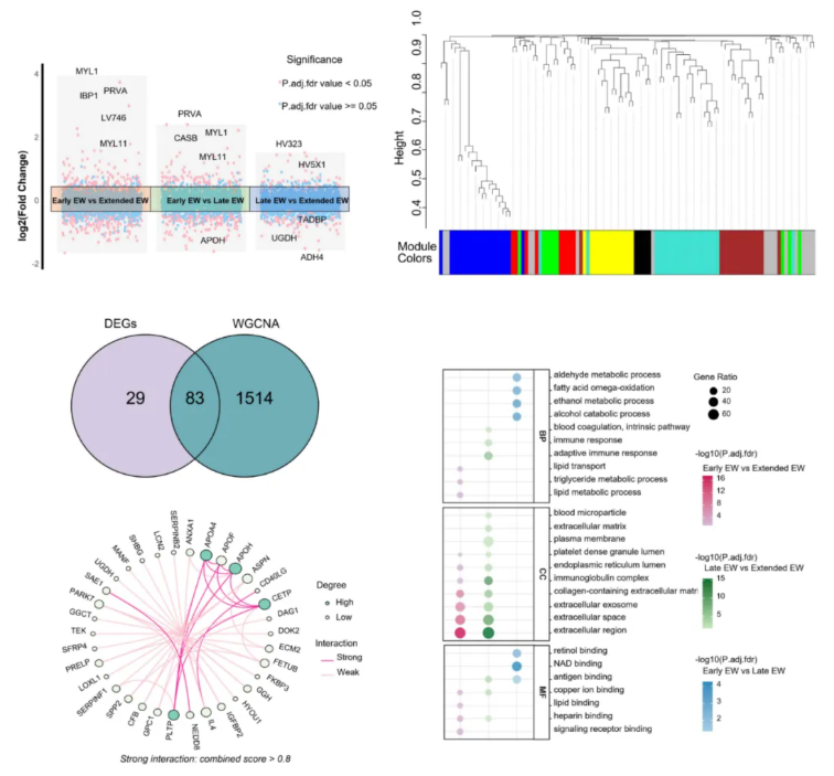
在巢式病例对照研究部分中,与早进餐窗组、晚进餐窗组相比,长进餐窗组的血压水平与动脉僵硬度均显著更高。蛋白质组学分析在三种进餐时间模式中共筛选出112个差异表达蛋白。火山图分析显示存在显著的蛋白表达差异(图2a)。其中关键差异表达蛋白包括:肌球蛋白轻链1(MYL1)、胰岛素样生长因子结合蛋白1(IBP1)、α-小白蛋白(PRVA)、载脂蛋白H(APOH)以及乙醇脱氢酶4(ADH4)。WGCNA分析识别出多个与进餐时间模式相关的蛋白模块,聚类树状图直观呈现了上述结果(图2b)。维恩图显示,差异表达蛋白与WGCNA模块蛋白存在大量重合(图2c)。功能富集分析进一步表明,早进餐窗模式与心肌收缩通路、脂质代谢过程(如脂肪酸降解、胆固醇代谢)的良性调控相关;而长进餐窗模式则会激活与心肌病、细胞应激反应相关的通路(图2e)。蛋白质互作网络分析结果显示,载脂蛋白A4(APOA4)、胆固醇酯转运蛋白(CETP)与磷脂转运蛋白(PLTP)为高连接度的枢纽蛋白。这类蛋白在脂质转运与代谢过程中发挥关键作用,提示其在不同进餐时间模式相关的分子调控网络中,具备核心调控功能(图2d)。

图2.三种进餐时间模式的蛋白质组特征
7.不同进餐时间模式的脂质组谱特征
主成分分析表明,三种饮食模式之间有明显的分离,其中第一主成分(PC1)和第二主成分(PC2)分别解释了总方差的43.7%和9.4%(图3A)。扩展的EW组显示出与早期和晚期EW组明显分离的沿PC1的脂谱,而早期和晚期EW组与可区分的簇中心部分重叠。改变的血脂类别包括磷脂酰乙醇胺(PE)、鞘磷脂(SM)和三酰甘油(TAG),与早期EW组相比,扩展EW组的参与者表现出更高的特定SM和TAG水平(图3b)。不同血脂的等级聚类揭示了三种饮食模式的不同模式(图3c)。确定了两个主要的脂簇:一个主要由扩展EW组中升高的标签组成,另一个主要由与早期和晚期EW组相比下调的PE组成。值得注意的是,具有更长碳链和更高不饱和度的标签物种在扩展的EW组中显示出最显著的升高。对不同代谢物的途径富集度分析显示,多条代谢途径存在显著的扰动(图3d)。其中富集程度最显著的通路与肥胖、高血压以及甘油磷脂代谢密切相关。

图3.不同进餐时间模式的脂肪组学特征
8.核心枢纽代谢物的发现
通过对比早进餐窗组与长进餐窗组的脂质组谱,本研究整合四种机器学习算法的一致性分析,筛选出与血压相关的脂质生物标志物。共有6种脂质被所有算法一致判定为核心枢纽代谢物,另有21种高可信度枢纽代谢物被不少于3种算法共同识别(图4)。热图结果显示,血压升高病例组与对照组样本存在清晰区分,多种甘油三酯在血压升高人群中持续上调(图4c)。对四种机器学习模型共同筛选出的核心枢纽代谢物进行箱线图分析,进一步验证了上述表达模式(图4d)。

图4.基于机器学习的血压相关脂质生物标记物的识别
研究总结
本研究采用临床指标与分子谱学整合分析的思路,全面探究儿童进餐时间模式与心血管健康的关联。研究结果表明,进餐时间特征——尤其是进餐窗时长与末次进餐时间,可独立影响心血管相关指标。上述关联同时伴随亚临床心血管指标的可测量差异,包括颈动脉内中膜厚度升高、心脏径线轻度改变。尽管这些差异仍处于临床正常范围,但在儿童时期出现此类改变,可能对个体长期心血管健康发展轨迹产生影响,后续仍需开展队列研究进一步验证该关联。本研究通过整合多组学分析,挖掘出不同进餐模式对应的特征性分子谱,为解读临床关联背后的潜在介导通路提供了初步机制依据。从临床角度而言,本研究结果提示,将进餐时间模式纳入系统评估,可完善儿童心血管风险的常规管理体系。
血液蛋白冠-DIA 1X:该技术结合样本前处理自动化平台,耦合高灵敏度Astral质谱系统,采用数据非依赖采集(DIA)模式,可实现血液样本的深度蛋白质组学全景分析。相较于常规血液蛋白质组学检测方案,该技术的核心优势在于搭载自主研发的专利磁珠D1(已获国家专利认证)。蛋白鉴定数量稳定突破5000+,蛋白稳定检出率达80%以上,同时显著提升功能性指标的检出丰度,为血液蛋白质组学研究提供了高维度、高可靠性的技术解决方案。
定量脂质组学:是一款专注于脂质精准定量的靶标代谢组学产品,旨在为医学、农林、中医药、食品等领域的科研及产业需求提供高覆盖、高精准的脂质分析解决方案。作为公司主打产品,其通过自建超大脂质数据库、同位素内标一对一校正、双色谱柱(C18+HILIC)采集体系及三维严格质控,实现 “多、准、稳” 的检测优势,助力生物标志物发现、病理机制研究、作物品质改良等多场景应用。