
英文标题:Tanshinone IIA alleviates pulmonary fibrosis by modulating glutamine metabolic reprogramming based on [U-¹³C₅]-glutamine metabolic flux analysis
中文标题:基于[U-¹³C₅]-谷氨酰胺代谢通量分析,丹参酮IIA通过调节谷氨酰胺代谢重编程减轻肺纤维化
发表期刊:Journal of Advanced Research
影响因子:13.0
研究背景
肺纤维化(Pulmonary Fibrosis, PF)是一种慢性、进行性且难治的肺部疾病,核心特征为肺组织损伤后富含胶原的细胞外基质过度无序沉积,形成恶性循环的纤维化进程,最终导致器官功能衰竭、呼吸衰竭甚至死亡,还可能关联肿瘤进展风险。目前临床治疗药物(如尼达尼布、吡非尼酮)存在显著胃肠道副作用,开发高效抗纤维化药物、遏制PF进展,成为慢性肺部疾病治疗的迫切需求。
近年来,肺细胞代谢异常在PF发病机制中的作用逐渐凸显,其中谷氨酰胺代谢重编程尤为关键。谷氨酰胺分解代谢由谷氨酰胺酶1(Glutaminase 1, GLS1)介导,将谷氨酰胺转化为谷氨酸,进而生成α-酮戊二酸补充三羧酸循环,为细胞供能和生物合成提供支持。研究证实,肺肌成纤维细胞会发生谷氨酰胺代谢重编程,GLS1表达升高,而沉默GLS1或使用抑制剂可减少PF中转化生长因子-β1(TGF-β1)诱导的胶原蛋白生成,揭示该代谢途径是PF治疗的潜在靶点。
丹参酮IIA(Tan IIA)是从丹参(Salvia miltiorrhiza Bunge)中分离的天然脂溶性二萜,已被证实具有强效抗氧化和抗纤维化特性,此前研究发现其可通过调控信号通路减少胶原合成,但尚未明确其是否通过干预谷氨酰胺代谢重编程发挥抗PF作用。¹³C代谢流分析(¹³C-MFA)作为解析细胞代谢特征的核心技术,为探究药物代谢调控机制提供了有力工具。本研究基于该技术,聚焦Tan IIA对谷氨酰胺代谢重编程的调控作用,不仅填补了其抗PF机制研究的空白,也为中药作用机制解析提供了创新示范。
研究结论
01.TGF-β1诱导的NIH-3T3细胞增殖和胶原蛋白生成需要谷氨酰胺
成纤维细胞异常增殖和细胞外基质的过度积累是PF的关键特征之一。研究发现,谷氨酰胺在此过程中扮演着重要角色,主要结果如下:
谷氨酰胺促进成纤维细胞增殖。在体外实验中,TGF-β1诱导的NIH-3T3细胞在含有2 mM和4 mM谷氨酰胺的培养基中表现出显著的增殖增加(图1A)。EdU掺入实验进一步证实,谷氨酰胺的存在能提高细胞的增殖率(图1B)。
谷氨酰胺对促纤维化蛋白的表达至关重要。当NIH-3T3细胞在谷氨酰胺缺乏的环境中培养时,TGF-β1刺激下GLS1、纤连蛋白、弹性蛋白、胶原I、胶原II和α-SMA等关键促纤维化蛋白的产生受到抑制。而一旦补充谷氨酰胺,这些蛋白的表达便能恢复(图1C-D)。
GLS1是谷氨酰胺分解代谢的关键酶。使用GLS1抑制剂CB-839后,TGF-β1诱导的NIH-3T3细胞和MRC-5细胞中GLS1、胶原I和II的表达均显著降低(图1E-G)。然而,CB-839对纤连蛋白、弹性蛋白和α-SMA的影响较小,表明谷氨酰胺分解代谢主要通过调控GLS1和胶原蛋白的合成来影响肌成纤维细胞的分化。
由此可见,谷氨酰胺及其代谢重编程在肺纤维化中具有不可或缺的作用,该结果为后续针对谷氨酰胺代谢的抗纤维化策略提供了理论依据。

图1 谷氨酰胺是TGF-β1诱导的PF细胞增殖和胶原蛋白生成所必需的
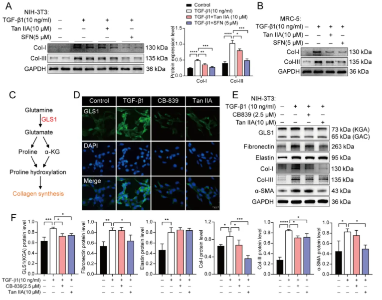
02.Tan IIA通过抑制GLS1表达减少TGF-β1诱导的胶原蛋白生成
为评估Tan IIA的抗PF作用,MRC-5和NIH-3T3细胞中两种关键标志物(胶原I和III)的水平被首先监测。结果显示,TGF-β1能够显著促进MRC-5和NIH-3T3细胞中胶原I和III的生成,但是却会被Tan IIA所逆转(图2A-B)。由此推测,Tan IIA可能通过抑制成纤维细胞向肌成纤维细胞转化来限制PF。
此外,谷氨酰胺分解代谢在成纤维细胞转化中至关重要。GLS1作为关键限速酶(图2C),其缺失会降低TGF-β1诱导的人肺成纤维细胞中胶原蛋白水平。在本研究中,免疫荧光实验证实,Tan IIA能显著减弱GLS1蛋白的荧光强度(图2D)。WB结果显示,Tan IIA与CB-839均能减少GLS1和胶原I/III的表达,但Tan IIA却能额外显著降低纤连蛋白和α-SMA的表达,其抗纤维化作用更全面(图2E-F)。
简而言之,Tan IIA通过抑制GLS1表达阻断谷氨酰胺分解代谢,进而减少TGF-β1诱导的胶原蛋白生成,这为其抗PF作用提供了关键机制证据。

图2 Tan IIA通过抑制GLS1表达减少TGF-β1诱导的胶原蛋白生成
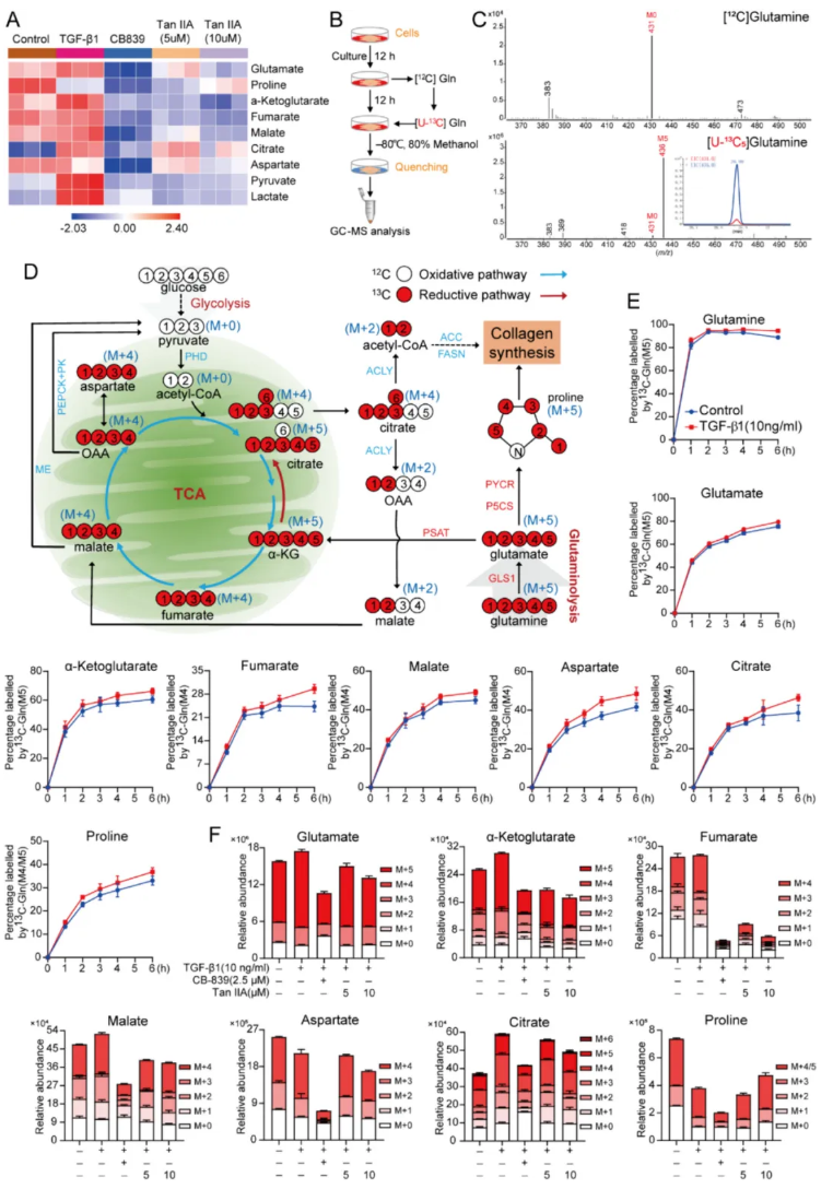
03.Tan IIA减少TGF-β1诱导的谷氨酰胺消耗
谷氨酰胺分解代谢为成纤维细胞代谢提供关键支持,即谷氨酰胺转化为α-酮戊二酸补充三羧酸(TCA)循环中,保障细胞能量生成和生物合成。热图分析显示,Tan IIA呈剂量依赖性降低TCA循环和糖酵解中间代谢物的相对丰度(图3A)。基于上述结果,研究以[U-¹³C₅]-谷氨酰胺作为示踪剂,结合GC-MS检测,进一步探究Tan IIA对成纤维细胞转化过程中谷氨酰胺代谢通量的影响,标记流程及代谢通路如图3B、D所示。结果证实,标记谷氨酰胺可基本替代未标记谷氨酰胺(图3C),其衍生代谢物分别被标记为m+4(延胡索酸、苹果酸等)或m+5(谷氨酸、α-KG等)。在TGF-β1诱导的NIH-3T3细胞中,谷氨酰胺衍生的TCA循环中间代谢物通量及标记丰度显著升高(图3E-F);而Tan IIA与CB-839处理后,谷氨酸(m+5)、α-KG(m+5)及TCA循环代谢物(m+4)的标记丰度明显下降,且TGF-β1诱导的脯氨酸池丰度降低可被Tan IIA逆转。因此,Tan IIA可有效抑制TGF-β1诱导的谷氨酰胺过度消耗,阻断其下游代谢通路激活,为抗纤维化提供代谢层面的关键支撑。

图3 Tan IIA减少TGF-β1诱导的谷氨酰胺消耗
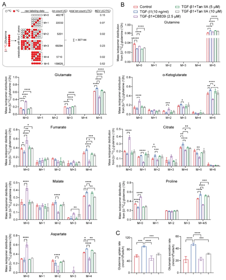
04.Tan IIA降低TCA循环和脯氨酸合成通路的代谢通量
¹³C示踪分析是揭示通路活性和营养贡献的高效方法。如图4A所示,该研究利用¹³C示踪分析,通过质量同位素异构体分布(MID)评估了代谢物同位素组成的变化。结果显示,经Tan IIA处理的细胞中,来自[U-¹³C₅]-谷氨酰胺的m+5标记谷氨酸和α-KG丰度显著降低,其效果与CB-839相当,表明Tan IIA通过抑制GLS1表达发挥作用(图4A);同时,TCA循环中的m+4标记代谢物(包括富马酸、苹果酸、柠檬酸和天冬氨酸)也呈现相同下降趋势(图4B)。结合细胞外代谢表型,Tan IIA有效逆转了TGF-β1诱导的谷氨酰胺高消耗与谷氨酸高分泌现象(图4C)。以上结果表明,Tan IIA能够有效抑制TGF-β1诱导的谷氨酰胺分解活性。

图4 Tan IIA降低TCA循环和脯氨酸合成途径的代谢通量,以[U-¹³C₅]-谷氨酰胺为碳源
通过进一步的代谢通量分析发现,在TGF-β1刺激下,进入线粒体的谷氨酰胺主要优先用于脯氨酸的生物合成,而非补充TCA循环(图5A-B)。此外,定量数据显示,Tan IIA亦能够显著降低谷氨酰胺碳流向α-酮戊二酸及脯氨酸合成的代谢通量(图5C)。
总的来说,透过¹³C示踪和代谢通量分析,揭示了Tan IIA通过靶向GLS1抑制谷氨酰胺分解,从而有效降低TCA循环与脯氨酸合成途径的代谢通量。

图5 Tan IIA降低谷氨酰胺代谢的代谢通量
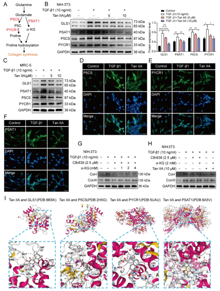
05.Tan IIA抑制脯氨酸合成所需关键酶并减少胶原蛋白生成
根据代谢通量结果,谷氨酰胺碳优先进入脯氨酸合成通路而非TCA循环(图5A-B)。其中,脯氨酸在线粒体中由谷氨酰胺衍生的谷氨酸经两步反应生成,涉及GLS1、P5CS和PYCR1等关键酶(图6A)。
根据图6A展示的代谢通路及关键酶,研究通过WB与免疫荧光实验,证实了Tan IIA以剂量依赖性方式抑制NIH-3T3和MRC-5细胞中GLS1、PSAT1、P5CS及PYCR1的表达(图6B-C),并且显著减弱了TGF-β1诱导的酶蛋白荧光强度(图6D-F),揭示其抑制了脯氨酸合成途径中的关键酶。
此外,功能验证显示,Tan IIA与CB-839均能抑制胶原I/III表达,而补充外源性α-KG可逆转该效应(图6G-H),亦证明谷氨酸和α-KG对肌成纤维细胞分化及胶原合成至关重要。
最后,分子对接分析显示,Tan IIA能够完全嵌入GLS1、PSAT1、P5CS和PYCR1的抑制口袋中(图6I),且结合能均小于7kcal/mol,表明Tan IIA与这些靶点具有很强的亲和力。
综上所述,Tan IIA通过直接靶向并抑制谷氨酰胺分解及脯氨酸合成通路中的多个关键酶,从而有效阻断胶原的过量沉积,从而实现抗PF功效。

图6 Tan IIA抑制脯氨酸合成所需的关键酶并减少胶原蛋白生成
研究总结
本研究聚焦肺纤维化(PF)的临床治疗需求与Tan IIA的抗纤维化机制空白,以谷氨酰胺代谢重编程为核心切入点,采用[U-¹³C₅]-谷氨酰胺代谢流分析(¹³C-MFA)结合细胞实验、Western blot、免疫荧光及分子对接等技术,在NIH-3T3和MRC-5细胞模型中证实:Tan IIA可通过靶向抑制谷氨酰胺分解代谢及脯氨酸合成通路的关键酶(GLS1、PSAT1、P5CS、PYCR1),逆转TGF-β1诱导的谷氨酰胺代谢重编程,减少谷氨酰胺向线粒体的代谢通量、降低TCA活性与脯氨酸合成,进而阻断胶原蛋白过度生成,同时其与上述靶点的强亲和力为作用机制提供了结构学支撑(图7)。该研究首次从代谢通量视角阐明了Tan IIA抗PF的全新机制,不仅凸显了谷氨酰胺代谢重编程在PF发病中的关键作用,也为中药活性成分的作用机制解析提供了创新技术示范。

图7 Tan IIA改善TGF-β1诱导的谷氨酰胺代谢重编程并阻断胶原蛋白合成途径的机制示意图
靶标代谢流:基于稳定同位素示踪技术,聚焦糖酵解、TCA循环、PPP途径等关键代谢通路,可精准分析代谢物动态流量变化,实现代谢物高覆盖、高精准定量,助力揭示代谢通路活性、验证代谢调控机制,为生命科学研究及临床转化提供可靠数据支撑。