
英文标题:Exposure assessment of 113 exogenous chemicals simultaneously in serum samples from children in north Shandong, China, and their association with sex, age, and body mass index
中文标题:中国山东北部儿童血清中113种外源性化学物质的同步暴露评估及其与性别、年龄和体重指数的关联
发表期刊:Emerging Contaminants
影响因子:6.9
研究背景
儿童对环境化学物质的不良影响尤为敏感,因此亟需全面评估以降低健康风险。烟台大学药学院,分子药理学与药物评价教育部重点实验室在 “Emerging Contaminants”上发表了题为 “Exposure assessment of 113 exogenous chemicals simultaneously in serum samples from children in north Shandong, China, and their association with sex, age, and body mass index” 的文章。
该研究使用液相色谱-串联质谱联用技术(LC-MS/MS),分析了中国山东北部477名2-6岁儿童的血清样本,构建了184种外源性化学物质的暴露图谱,涵盖农药、药物、工业与消费化学品及食品添加剂。结果显示,至少有1名儿童血清中检出113种外源性化学物质,37种检出率超30%。值得注意的是,24种选定的全氟和多氟烷基物质(PFAS)中17种被检出,其中全氟辛酸(PFOA)、全氟丁酸(PFBA)和全氟己烷磺酸(PFHxS)浓度最高,几何均值分别为38.11 ng/mL、17.39 ng/mL和7.35 ng/mL。短链PFBA的高浓度提示近年来其生产和环境释放量增加。该研究揭示了幼儿外源性化学物质暴露特征,为针对性评估环境污染物对儿童健康的风险提供了关键依据。
研究结果
01.研究人群特征
本研究聚焦儿童外源性化学物质暴露特征,首先明确研究人群基线:纳入477名2-6岁儿童,其中男童256名(53.67%)、女童221名(46.33%),68.55%儿童体重状态正常,所有儿童丙氨酸转氨酶(ALT)和天冬氨酸转氨酶(AST)均无异常(异常标准为>40 IU/L),详细人口统计学特征见表1。
表1.研究人群特征(n=477)

02.外源性化学物质的类别、浓度及检出率
为验证分析可靠性,研究采用内标和质量控制(QC)样本对分析过程进行验证,结果显示:184种目标化学物质中183种检出限(LOD)≤10 ng/mL,所有物质在有无1/x权重因子的线性回归模型中均表现良好线性关系(r²≥0.99);QC样本中134种化学物质准确度、130种化学物质基质效应均处于70%-140%合格范围。
与此同时,筛选出184种外源性化学物质(图1A),检测结果显示,477份血清样本中共检出113种(图1B),检出率分布为:78种 <29%、10种 30%-50%、17种51%-95%、10种> 95%(图1C);24种工业与消费化学品在血清样本中检出率超30%。

图1.外源性化学物质的分类与检出率
检出率超30%的外源性化学物质总几何平均浓度109.25 ng/mL(图2A),其中全氟和多氟烷基物质(PFAS)占比最高(105.16 ng/mL,图2B);7种农药检出率超30%,氟虫腈砜浓度(几何均值0.5 ng/mL)和检出率(99.79%)均为最高;2种食品添加剂(安赛蜜、甜蜜素)检出浓度较高,几何均值分别为3.73 ng/mL、0.81 ng/mL;43种检测药物中4种检出率超30%(图2C)。

图2.外源性化学物质的浓度
03.全氟和多氟烷基物质(PFAS)相关结果
研究检测到10种检出率超30%的全氟羧酸(PFCA)和7种检出率超30%的全氟烷基磺酸盐(PFSA)(图3A)。PFCA总几何平均浓度83.03 ng/mL,其中全氟辛酸(PFOA)浓度最高(几何均值38.11 ng/mL,检出率99.79%);PFSA总几何平均浓度17.60 ng/mL,全氟己烷磺酸(PFHxS)浓度最高。按碳链长度分类后,4种短链PFAS总几何平均浓度21.92 ng/mL,全氟丁酸(PFBA)浓度17.39 ng/mL;13种长链PFAS总几何平均浓度69.36 ng/mL(图3B)。

图3.PFAS类别信息
04.外源性化学物质间的关联
对检出率超30%的化学物质进行斯皮尔曼相关性分析(图4),结果显示同类别化学物质间常呈正相关,尤其是长链PFAS(如全氟壬酸PFNA与全氟癸酸PFDA相关系数0.89);长链PFAS与糠酸莫米松也存在显著相关性,其中全氟十一酸PFUnDA与糠酸莫米松相关性最强(ρ=0.95)。

图4.血清样本中检出率超30%化学物质的斯皮尔曼相关系数
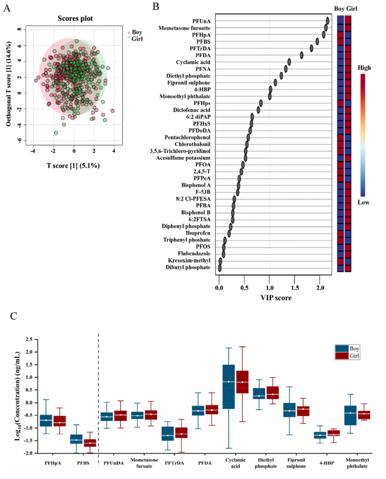
05.外源性化学物质与性别的关联
通过正交偏最小二乘判别分析(OPLS-DA)分析性别差异(图5A),结果显示37种高检出率物质中11种存在显著性别差异(变量重要性投影值VIP>1,图5B)。其中,2种短链PFAS(PFHpA、PFBS)在男童血清中浓度更高(图5C);9种物质在女童血清中浓度更高,包括长链PFAS(PFDA、PFUnDA、PFTrDA)等。

图5.外源性化学物质与性别的正交偏最小二乘判别分析(OPLS-DA)结果
06.外源性化学物质与年龄及BMI类别的关联
相关性分析显示(图6A-C),全氟十二酸(PFDoDA)与年龄正相关性最强(r=0.23),全氟戊酸(PFPeA)、全氟十三酸(PFTrDA)、6:2二聚磷酸全氟己基乙酯(6:2 diPAP)、安赛蜜、3,5,6-三氯-2-吡啶醇 5种物质也呈正相关;磷酸二苯酯与年龄负相关性最强(r=-0.37),氟虫腈砜、醚菌酯、氟苯达唑、全氟辛酸(PFOA)、全氟壬酸(PFNA)、全氟丁酸(PFBA) 6种物质呈负相关。BMI类别方面,邻苯二甲酸单乙酯、全氟戊酸(PFPeA)和氟虫腈砜与之呈正相关,布洛芬呈负相关。

图6.外源性化学物质与年龄及体重指数(BMI)类别的关联散点图
研究结论
该研究采用液相色谱-串联质谱(LC-MS/MS)技术分析了中国山东北部2-6岁儿童血清中184种外源性化学物质,其中37种检出率超30%,且以24种选定全氟和多氟烷基物质(PFAS)中检出的17种为主导。在这37种检出的化学物质中,11种存在显著性别差异,9种在女童中浓度更高;年龄和BMI类别对部分化学物质浓度有轻微影响,如磷酸二苯酯和氟虫腈砜浓度随年龄略有下降,邻苯二甲酸单乙酯和氟虫腈砜浓度随BMI升高而增加。