
英文标题:Unveiling new protein biomarkers and therapeutic targets for acne through integrated analysis of human plasma proteomics and genomics
中文标题:通过人类血浆蛋白质组学与基因组学的整合分析,揭示痤疮的新型蛋白质生物标志物及治疗靶点
发表期刊:Frontiers in Immunology
影响因子:5.9
研究背景
痤疮作为一种发病率居高不下的常见皮肤病,其潜在发病机制复杂且尚未完全明确。当前治疗领域存在明显的靶向治疗缺口——现有方案多依赖免疫抑制剂和非特异性抗炎药物,仅能缓解症状而难以精准干预疾病进程,导致治疗效果有限、复发率较高。这一现状不仅给患者带来显著的生理与心理负担,也造成了沉重的医疗经济成本,凸显出发现新药物靶点、优化治疗策略以改善痤疮治疗结局的迫切需求。
研究概览

图1.研究设计和流程图
研究结论
01.血清蛋白质与痤疮的观察性关联分析
该研究纳入英国生物样本库药理学蛋白质组学项目(UKB-PPP)的53016名参与者,其人口统计学特征详见表1。队列中女性占比53.9%(28581人),白人占比92%(49010人),平均年龄为56.8岁。在中位随访14.2年期间,53016名参与者中共有1.4%(744人)报告了痤疮发病事件。
表1.UKB参与者的基线特征

在调查年龄、性别、体重指数(BMI)、家庭年均总收入、种族、教育水平、吸烟状态、饮酒频率、汤森剥夺指数、体力活动水平及采血季节等混杂因素后,基于2,920种血清蛋白的多变量Cox回归模型分析显示:经错误发现率(FDR)多重校正(FDR<0.05)后,共有19种蛋白质与痤疮发病风险显著相关(图2)。

图2.通过整合队列分析和孟德尔随机化分析发现痤疮的潜在药物靶点
02.蛋白质与痤疮的遗传关联
随后,该研究通过顺式孟德尔随机化(cis-MR)分析,评估上述已鉴定蛋白质对痤疮的因果效应。从UKB-PPP分析的2920种蛋白质中,共鉴定出2030个顺式作用蛋白定量性状位点(cis-pQTL,顺式 - 蛋白定量性状位点)。在Cox分析筛选出的19种蛋白质中,有15种存在cis-pQTL,且F统计量均大于10,提示遗传工具变量强度可靠。进一步通过MR分析及Steiger过滤因果方向检验发现:在14种可分析的蛋白质中,FSTL1(卵泡抑素样蛋白1)与ANXA5(膜联蛋白A5)两种蛋白质与痤疮存在明确因果关系(图2C, 表2)。此外,这两种蛋白质与痤疮的关联在DECODE、芬兰队列等验证数据集中得到进一步证实(图3)。
表2.全面的证据来确定痤疮的药物靶点


图3.四大蛋白质组队列中FSTL1和ANXA5蛋白与痤疮的因果关系评估
表型关联分析显示,与痤疮存在因果关系的两种蛋白质,其显著顺式-pQTL与炎症性肠病、抑郁症及其他已知痤疮危险因素均无关联。基于汇总数据的孟德尔随机化(SMR)分析也显示,这两种蛋白质的表达水平与痤疮显著相关。贝叶斯共定位分析结果显示:ANXA5的遗传共定位信号较强,异质性后验概率(PPH4)为0.935;FSTL1也呈现出共定位趋势(PPH4=0.684)(图4)。

图4.贝叶斯共定位分析以揭示特定血浆蛋白与痤疮之间的潜在因果关系
03.全表型MR分析
鉴于药物在血液中发挥的关键作用,该研究探讨了FSTL1和ANXA5两种血液蛋白表达对各种健康状况的影响。研究对英国生物样本库中编目的 1,402种条件和性状进行了全面的MR分析。结果显示,两种蛋白与这些健康状况均无显著关联原文(补充图2)。

补充图2.通过孟德尔随机化获得的全表型关联分析
04.皮肤组织差异表达分析与细胞类型特异性表达
蛋白质组差异分析显示,痤疮患者的血清FSTL1与ANXA5水平显著高于健康对照组。为明确这两种蛋白质在皮肤组织中是否存在细胞类型特异性富集表达,该研究利用基因表达综合数据库(GEO)的单细胞RNA测序(scRNA-seq)数据,开展细胞类型特异性表达分析。
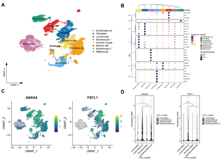
在痤疮皮肤单细胞数据集中,共鉴定出8种细胞类型(图5A),各细胞类型的特异性表达标志物见图5B。结果显示,ANXA5与FSTL1在多种皮肤细胞中均有表达,但FSTL1在成纤维细胞中表达水平相对较高,ANXA5则在成纤维细胞与髓系细胞中表达水平较高(图5C)。

图5.痤疮药物靶点的单细胞转录组学探究
进一步的RNA测序差异分析发现:ANXA5与FSTL1在痤疮真皮病变部位的表达显著高于非病变部位(图5D);但在痤疮表皮病变部位,二者的表达却显著低于非病变部位。成药性评估显示,目前这两种蛋白质均未被纳入药物研发项目的靶点列表。
研究总结
该研究依托含约5.3万名参与者的大样本队列,结合基因型检测、蛋白质组分析及纵向临床随访数据,系统解析了与痤疮相关的循环蛋白质组特征。结果显示,FSTL1与ANXA5两种蛋白的表达水平与痤疮发病风险显著相关,最终被确定为潜在的痤疮治疗蛋白质靶点。值得注意的是,这两种靶点尚未被纳入现有药物研发项目,这些创新性发现表明,循环蛋白质组中蕴含着尚未被充分挖掘的痤疮治疗干预潜力,为后续痤疮靶向药物研发提供了重要的理论依据与候选靶点。