
文章标题:Xylose Metabolism Perturbation in Yarrowia lipolytica for Efficient Succinic Acid Bioproduction from Lignocellulosic Biomass
发表期刊:Advanced Science
影响因子:14.1
客户单位:山东大学
百趣提供服务:游离脂肪酸高通量靶标定量、AQ能量代谢
研究背景
木质纤维素生物质是可持续生物炼制的优质原料,其中木糖占碳水化合物总量的30%-40%,是仅次于葡萄糖的发酵糖。但工业菌株对木糖的利用效率偏低,既缺乏高效的木糖分解代谢途径,也因木糖代谢过程还易受中心碳代谢调控的干扰,严重制约了木质纤维素生物质转化的经济性。解脂耶氏酵母因糖酵解循环通量高、耐酸性优异,成为琥珀酸生物合成的优良底盘菌株,该菌株此前已实现低pH条件下葡萄糖产琥珀酸的高效合成(产量达111.7 g/L),但其天然状态下无法利用木糖。本研究通过定向改造解脂耶氏酵母的木糖代谢通路,成功破解了木质纤维素生物质高效产琥珀酸的关键技术难题,为生物炼制产业降本增效提供了全新技术路径。
研究结论
01.初始菌株改造:木糖利用能力未激活
研究先在琥珀酸高产菌株Hi-SA0中,过表达木糖分解关键基因XR、XDH、XK,构建出Hi-SA0-X1/2/4等菌株,并筛选100 余株转化子进行功能验证。初始菌株改造结果显示,这些菌株均无法以木糖为唯一碳源生长产琥珀酸,仅能积累0.6 g/L木糖醇;即便额外过表达木糖转运蛋白、非氧化磷酸戊糖通路基因,木糖利用效率仍无改善。研究推测,还原型三羧酸循环(TCA)通路与木糖代谢通路之间存在代谢干扰,导致木糖无法有效转化为琥珀酸(图1)。
为突破代谢干扰,将Hi-SA0-X4在葡萄糖-木糖混合培养基中传代200代,分“梯度提升木糖浓度”“纯木糖胁迫驯化”两个阶段进行适应性进化,最终从进化文库中筛选获得5株可利用木糖的进化菌株(EX103/106/205/209/413)。其中EX413表现最优:木糖消耗速率0.45 g/(L・h),72小时产琥珀酸22.4 g/L,可在木糖唯一碳源(Yeast Peptone Xylose, YPX)平板生长,而未进化菌株无生长迹象(图1)。

图1.初始菌株木糖利用及产物积累对比
02.适应性进化:恢复木糖利用但消耗琥珀酸产量
基因组重测序与转录组分析发现,所有进化菌株均携带两个共同突变:Snf1R78W与Scp1delGTC。其中Snf1R78W突变可抑制菌株的葡萄糖代谢(葡萄糖消耗率降低6.5%),Scp1delGTC突变则能显著促进木糖利用(木糖消耗率提升25.9%)。但转录组显示,进化菌株的中心碳代谢(糖酵解、β-氧化)、脂肪酸代谢相关基因显著下调,该进化特征虽恢复了菌株的木糖利用能力,却导致其葡萄糖代谢效率下降49.3%,琥珀酸合成产量大幅降低60.6%(图2)。

图2.进化菌株生长及代谢特征
03.多拷贝基因表达:实现木糖高效转化与高产
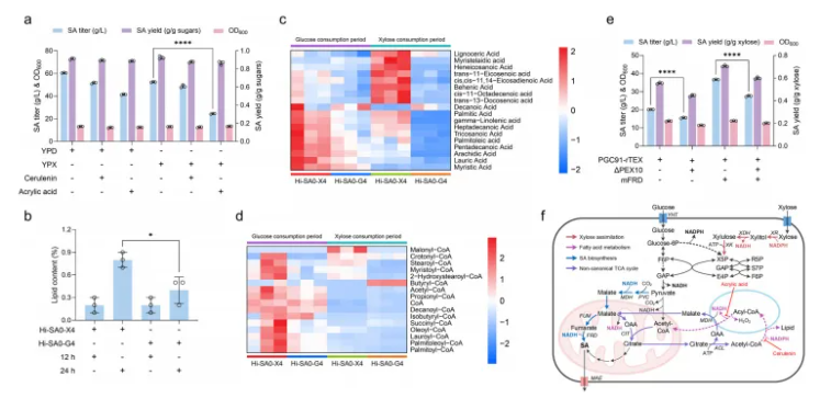
为解决进化菌株的产量问题,研究利用解脂耶氏酵母非同源末端连接机制,构建随机表达文库,将木糖通路、非氧化磷酸戊糖途径、辅因子再生相关的功能基因单独/组合式转入Hi-SA0-X4菌株。筛选发现,仅共转XR/XDH/XK的菌株能有效恢复木糖利用,其中Hi-SA0-G4最优。进一步发酵验证显示:Hi-SA0-G4在纯木糖补料发酵(pH3.5)中,琥珀酸产量85.48 g/L;以玉米秸秆水解液(葡萄糖+木糖)为底物时,琥珀酸产量达83.78 g/L,糖酸转化率为0.66 g/g混合糖,生产强度达1.21 g/(L・h),且该过程无葡萄糖抑制现象,副产物木糖醇的积累量极低(图3)。

图3.基因组合效果及Hi-SA0-G4检测图
04.机制探究:脂肪酸代谢调控代谢平衡
研究通过抑制剂与基因敲除实验进行验证:Hi-SA0-G4对β-氧化抑制剂丙烯酸敏感(0.5 g/L即可抑制),添加后木糖代谢受抑,琥珀酸产量降53.3%;敲除过氧化物酶体关键基因PEX10后,琥珀酸产量也显著下降,证实脂肪酸代谢对木糖利用、琥珀酸合成至关重要(图4)。
深入解析发现,脂肪酸合成-氧化循环构成 “无效循环”,虽然可将胞质NADPH转化为线粒体NADH(还原糖酵解通路产琥珀酸需2mol NADH,糖酵解仅供1mol),因此该循环可为琥珀酸合成补充关键还原力;但同时,该循环会与木糖分解代谢竞争 NADPH(木糖还原酶XR的催化反应需NADPH作为辅因子),而Hi-SA0-G4菌株中多拷贝表达的XR/XDH/XK可有效平衡胞内辅因子需求,解除上述竞争抑制,实现木糖代谢与琥珀酸合成的协同增效。

图4.不同底物发酵对比柱状图
05.能量代谢:组学分析佐证木糖高效转化的分子机制
能量代谢组学分析显示,Hi-SA0-G4在木糖代谢阶段,糖酵解、磷酸戊糖通路中间产物积累量显著高于EX413,还原糖酵解通路的代谢通量显著增强(苹果酸、延胡索酸等中间产物积累量较低);同时,Hi-SA0-G4菌株的胞内NADPH/NADP+比值较EX413菌株降低76.3%,ATP/ADP比值降低42.1%。上述结果表明,Hi-SA0-G4菌株的胞内辅因子转化效率更高,能量代谢模式更适配琥珀酸的定向合成(图5)。

图5.能量代谢组学分析
研究总结
本研究通过 “适应性进化+多拷贝基因表达” 策略,成功改造解脂耶氏酵母的木糖代谢,实现玉米秸秆水解液高效产琥珀酸。首次揭示脂肪酸代谢通过 “无效循环” 调控辅因子平衡,影响木糖分解与琥珀酸合成,为非模式酵母代谢改造提供新认知。该菌株耐酸性强、无需中和步骤,降低工业生产成本,推动木质纤维素生物质在生物炼制中的规模化应用,为可持续化学品生产开辟新路径。
