代谢组作为离表型最近的组学,为多种研究奠定坚实而有力的数据基础,通过对代谢组学检测结果详细而精准分析,可以为大部分植物生理生化机制研究提供准确的切入点,例如今天给大家分享的这篇植物代谢组高分文章,就是以代谢组学为引擎和罗盘,成功导航并解析了从植物基因到根际微生物组再到植株表型的复杂互作网络的典范。

文章标题:Flavones enrich rhizosphere Pseudomonas to enhance nitrogen utilization and secondary root growth in Populus
发表期刊:nature communications
影响因子:15.7
研究背景
以往的多种研究发现,仅分析植物基因与微生物群落的相关性无法阐明其内在机制,根系分泌的代谢物,特别是类黄酮,被确立为连接宿主与微生物的关键桥梁。
本研究将黄酮类化合物确定为核心研究对象,旨在解决“哪些特异性代谢物驱动了有益微生物的组装”这一核心问题。
研究结论
01.土壤微生物群落对杨树的生长促进
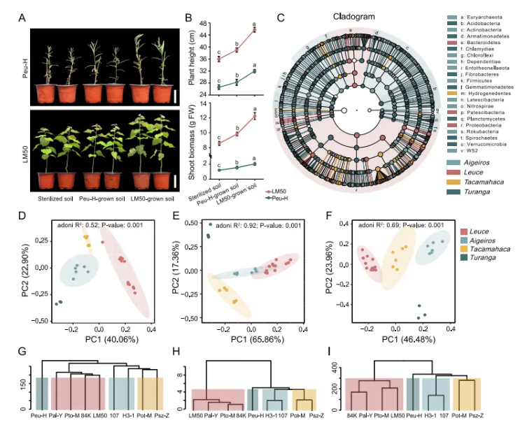
研究将9种杨树进行了根系分泌物接种实验,发现将收集自不同基因型的混合根系分泌物施加到灭菌土壤中,对植物生长无显著影响,该结果表明活体微生物与植物根系持续、动态的代谢物分泌会产生互作,预示着微生物是对特定、原位分泌的代谢信号产生响应。
02.杨树基因型间根际微生物组成的分类学特征
对9种杨树的根际土和非根际土进行16S rRNA测序,发现根际微生物的香农多样性以Turanga最高,Leuce最低;另外,LEfSe分析揭示了4个组别特异的细菌标记物(图1)。因此该研究认为基因型特性通过选择特定的微生物类群来建立根栖细菌群落。

图1. 杨树根际所招募的特定微生物种类可能与植物的生长状况有关
03.黄酮产生和根际微生物群落及基因组的共表达网络
接下来,对根系样本进行代谢组相关检测,在检测到的129种黄酮类化合物中通过分析,鉴定出110种在物种间存在显著差异积累的黄酮;接着作者依据110种差异黄酮的积累模式,用k-means(图2)将所有样本划分为6个代谢谱特征簇,利用Pearson相关分析筛选与每一簇黄酮显著共表达的基因和微生物ASV。其中Cluster IV在Leuce组中富集,包含了与黄酮合成相关的关键基因和11种黄酮,另外在Cluster IV中还发现了26个bHLH和38个MYB转录因子,它们通常协同调控类黄酮生物合成。
以上结果表明黄酮积累和基因表达以及根际微生物富集的趋势表现出显著的组别特异性,共表达网络有助于阐明微生物招募的遗传机制并识别候选基因。

图2. 转录组、代谢组和微生物组的共表达网络
04.根际微生物组成与基因表达、黄酮积累和杨树生长表现一致
为了进一步丰富假定的调节网络,研究人员重点关注生长表现最佳(Leuce)和最差(Turanga)的Cluster IV和Cluster I。通过对Cluster IV的深入分析,代谢组热图和数据统计明确Tricin和Apigenin及其衍生物是Leuce组根系中最显著富集的黄酮分子(图3),并通过Mantel检验,构建了Tricin和Apigenin与微生物家族、基因模块的相关网络;结果显示这些特定的黄酮模块与假单胞菌科(Pseudomonadaceae)表现出强烈的正相关,代谢组数据将上游的遗传调控(基因模块)与下游的生态功能(微生物富集)和最终表型(生长性能)进行了强有力的、数据驱动的链接。

图3. 不同白杨切片根系中Tricin和Apigenin热图及化学结构式
05.Tricin和Apigenin介导的假单胞菌增强杨树的氮利用和次生根生长
接下来,研究人员使用从代谢组学中发现的纯化后的Tricin(5 μM)和Apigenin(100 μM) 进行体外细菌培养实验,结果发现这两种黄酮能显著增强假单胞菌的群集运动能力(图4);通过qPCR证实,它们能特异性上调假单胞菌鞭毛相关基因和生物膜形成基因的表达。因此可以证明,这两种黄酮代谢物不仅是生物标志物,更是直接调控根际微生物趋化与定殖行为的活性信号分子。

图4. 假单胞菌菌株在含有Tricin或Apigenin琼脂培养基上的群集运动
06.Pto1通过分泌IAA诱导拟南芥中PLT3/PLT5/PLT7介导的侧根通路
双子叶植物根系复杂的结构具有多种类型的次生根(SRs),包括侧根(LR)、不定侧根(adLR),它们受不同的遗传途径调节。为了阐明接种假单胞株菌Pto 1后诱导的SRs的性质,利用拟南芥突变体研究Pto1诱导次生根的机制,结果表明Pto1分泌的IAA在诱导拟南芥中plt3/plt5/plt7介导的侧根途径中起着关键作用。
07.PopGL3调控苜蓿素的合成以招募假单胞菌
对共表达网络进行分析,并构建过表达株系进行DNA亲和纯化测序(DAP-seq)、代谢物测定和微生物组分析。实验发现在Cluster IV中鉴定出转录因子GL3与黄酮和类黄酮合成基因强共表达,且PopGL3过表达植株可直接调控类黄酮合成通路中的多个基因,在过表达PopGL3或PopCHS4可以在根际释放更多的苜蓿素(图5)。

图5. 白杨中类黄酮生物合成和调控的示意图
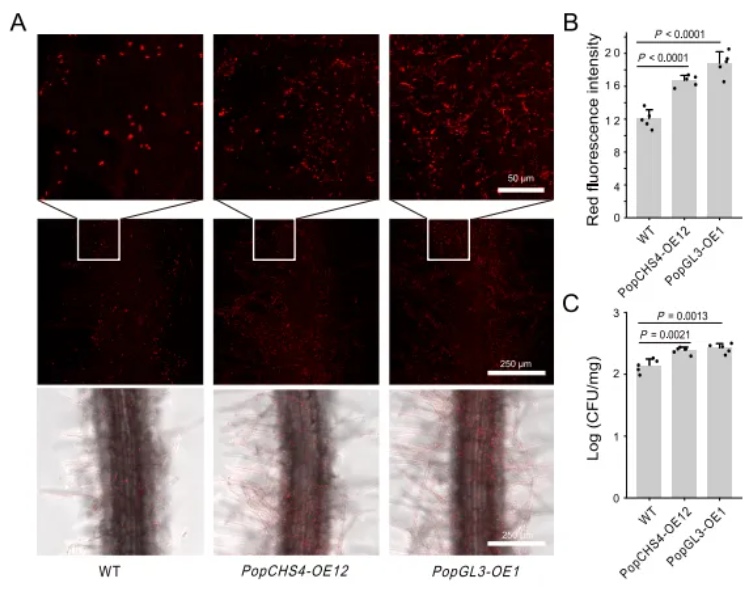
同时利用红色荧光蛋白(RFP)标记的Pto1进行定殖实验证实,PopGL3是黄酮生物合成的调节因子,通过分泌苜蓿素来招募假单胞菌,从而促进杨树的生长和氮吸收(图6)。

图6. PopGL3招募假单胞菌在白杨根部定殖
研究总结
杨树在低氮胁迫下的生长优势由其根系代谢组主导。代谢组学发现,强势基因型通过关键基因PopGL3驱动特异性黄酮(尤其是Tricin)的合成与分泌。 这些黄酮作为高效的根际信号,直接激活有益假单胞菌的趋化与定殖能力,从而构建了有益的根际微生物组。被招募的假单胞菌通过双重机制回馈宿主:一方面通过生物固氮直接提供氮源,另一方面通过分泌IAA促进次生根发育,协同增强植物的氮获取与生长能力。
该研究完整揭示了从“基因→代谢物→微生物→功能表型”的清晰因果链条,证明了代谢组是植物调控根际微环境以实现适应性优势的核心驱动力
