
标题:Tapping the rhizosphere metabolites for the prebiotic control of soil-borne bacterial wilt disease
发表期刊:nature communications
影响因子:15.7
合作单位:南京农业大学
百趣提供服务:非靶标代谢组学
研究背景
青枯病对作物产量造成了严重威胁,传统化学防治存在环境风险,而微生物接种剂稳定性不足。从番茄根际可筛选出特异性益生元代谢物,这些物质可促进共生细菌生长却不被病原菌高效利用,因此本研究旨在通过调控根际微生物组实现病害防控。
研究结论
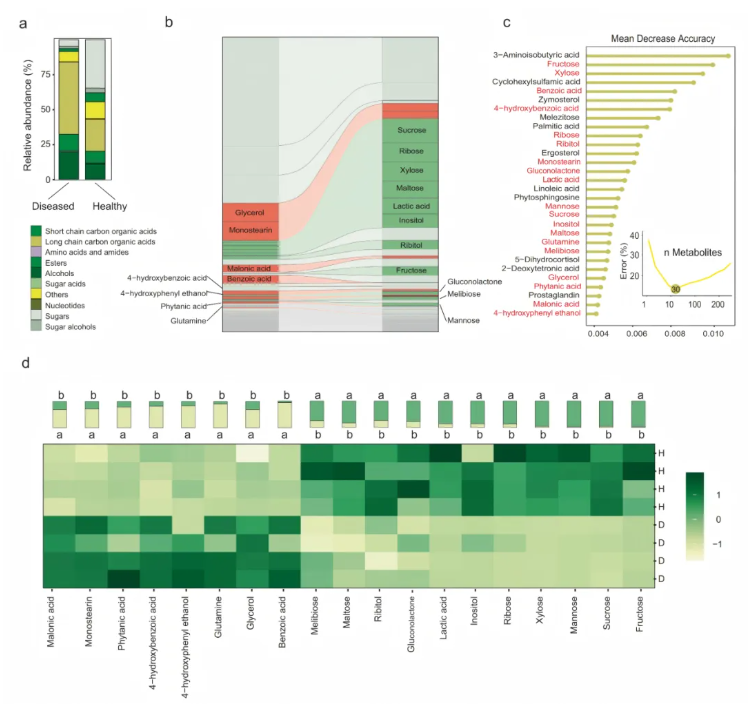
01.健康与患病番茄植株根际土壤的代谢组学分析
研究通过对结果期的健康和患病番茄根际土壤进行代谢组学分析,共检出216种代谢物。PCA结果显示,健康与患病植株的根际土壤代谢物组成有明显差异,其中健康番茄根际土壤中的糖类含量高于患病番茄根际土壤,而长链有机酸含量低于患病番茄根际土壤(图1a)。接着,对代谢物做广义线性模型(Generalized Linear Model, GLM)分析,79种代谢物在患病和健康植株根际土壤间的含量有显著差异,其中54种在患病组中高,25种在健康组中高(图1b)。进一步通过随机森林分析筛选出对区分健康与患病状态重要的top30种代谢物,并选择19种做后续验证实验(图1c),其中11种在健康组中显著富集(图1d)。

图1. 健康与患病番茄植株根际土壤的代谢组学分析
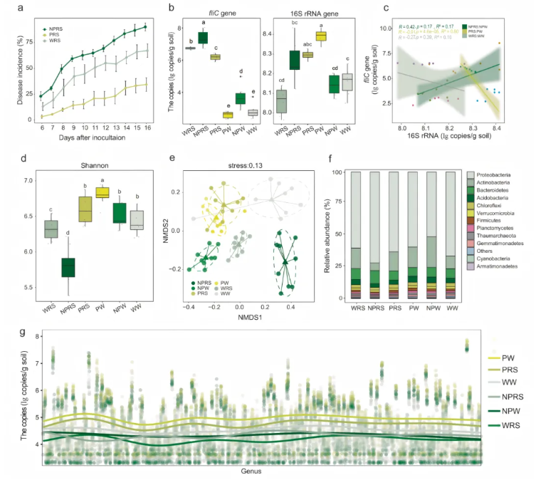
02.不同代谢物对植物发病率及根际微生物的影响
本研究设计了一种益生元混合物(上述11种代谢物组成),并测试了这种益生元混合物减轻番茄植株青枯病的能力,同时将患病样本中显著富集的8种代谢物添加到混合物中做阳性对照。接着,设置了6个处理组:益生元+病原菌(PRS)、益生元+水(PW)、水+病原菌(WRS)、水(WW)、非益生元+病原菌(NPRS)、非益生元+水(NPW),检测16天内番茄的病害发生率。
与WRS组相比,PRS组病害发生率显著降低,NPRS组则显著增加(图2a)。对fliC(编码青枯菌鞭毛亚基基因)的PCR定量分析显示,PRS组表达量低于WRS组,NPRS组表达量高于WRS组;16S测序结果显示,PRS组和PW组的总细菌丰度显著高于WRS组和WW组(图2b)。通过相关性分析可知,PRS组中病原菌负荷与根际细菌总丰度呈显著负相关(图2c),表明细菌数量增多有助于抑制番茄植株中的病原菌,而在其他处理组中这种相关性不显著。
从16S测序检测分析可知,益生元处理(PRS组和PW)显著提高了细菌α多样性(图2d);益生元组的微生物群落结构与对照组、非益生元组明显不同(图2e);门水平上,益生元显著增加了放线菌丰度,降低了变形菌丰度(图2f)。属水平上,491个属中有474个与病原菌无正相关,益生元处理(PW组和PRS组)显著增加这类菌群的丰度,而非益生元处理中与病原菌正相关的菌群丰度上升(图2g)。

图2. 添加代谢物对植物发病及微生物群落的影响
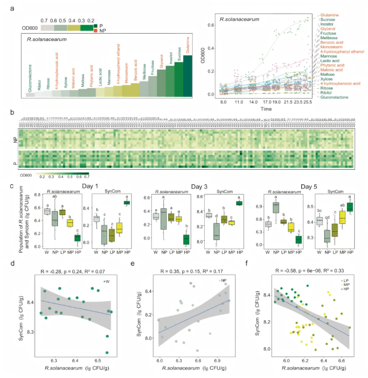
03.益生元对潜在生物防治机制影响的体外和原位研究
本研究测试了益生元和非益生元对青枯菌的代谢能力,发现与7种益生元(葡糖酸内酯、肌醇、乳酸、麦芽糖、甘露糖、核糖、木糖)相比,青枯菌对蔗糖、果糖、蜜二糖、肌醇的利用率更高,另外青枯菌可部分利用非益生元(图3a)。接着,通过稀释涂布平板法分离纯化得到158株菌株,用于测定代谢物干预下菌群的生长曲线,结果表明,益生元显著促进有益菌、抑制病原菌的生长繁殖,非益生元则相反(图3b)。
为了原位验证研究结果,研究做了盆栽试验,结果表明,高剂量的益生元有效减少病原菌的数量,中低剂量的益生元对总菌数无影响(图3c)。线性回归分析的结果显示,益生元处理的病原菌的丰度与分离菌株的丰度呈负相关(图3f),而无菌水和非益生元处理中,这种关系不明显(图3d-e)。

图3. 共生细菌和青枯菌对不同代谢物作为碳源的利用情况
注(P:益生元;NP:非益生元;LP:1 µM益生元;MP:100 µM益生元;HP:10 mM益生元;NP:10 mM非益生元;W:无菌水)
04.代谢混合物对茄科作物细菌性枯萎病的持续防控作用
研究基于前期筛选的浓度,将益生元混合物应用于番茄、辣椒、茄子三种茄科作物。在接种青枯菌30天后,PRS组相较于WRS组和NPRS组,三种作物的细菌性枯萎病发病率显著降低(图4a);添加益生元的总菌丰度显著增加,病原菌丰度显著降低(图4b)。此外,在连作导致高发病率的番茄田测试了益生元的防治效果,结果表明,益生元显著降低了发病率(图4d)。
为阐明益生元在辅助植物抗病性的功能基础,对三种添加了益生元和非益生元的作物的根际土壤进行宏基因组分析。结果表明,施用益生元增加了三种作物根际微生物的多样性,其中番茄和茄子的多样性显著增加(图5a)。PCoA分析结果显示,与非益生元处理相比,益生元处理间存在显著差异(图5b)。基因集变异分析(gene set variation analysis, GSVA)结果显示,益生元显著影响了糖胺聚糖代谢、自毒物质降解等通路(图4c)。
为探究益生元施用带来的功能变化与共生微生物之间的关系,用随机森林评估共生微生物对群落功能的贡献。在排名TOP30的功能通路中,12条通路(图5c)主要由共生微生物贡献,且在益生元施用组中富集(图4c)。说明这种由共生微生物主导的功能调整,不仅降低了病原菌的竞争力,还优化了根际微生态平衡,支撑了益生元对茄科作物细菌性青枯病的持续防控效果。

图4. 益生元对三种茄科作物发病率及根际微生物组成的影响

图5. 随机森林分析中微生物功能特征的重要性排序
研究总结
本研究设计的“益生元”可能是一种安全且环境友好的生物资源,可用于防治植物病原菌,且有助于增加细菌多样性,增强对其他病原体的抗性。此外,这种生物防治方法在辣椒、番茄和茄子等多种作物上均有效,因此非常适合进一步开发为生物农药。本研究还发现,某些根际代谢物无法被目标病原体有效利用,但能被多种共生微生物消耗,这些代谢物可作为益生元,通过调控土壤微生物组来促进植物健康和抑制病害。

图6. 益生元通过招募共生微生物缓解细菌性萎蔫病的潜在作用示意图