
文章标题:Cycloastragenol Derivatives Improve Tyrosine Metabolism, Regulate TLR4/NF-κB/TERT Signaling Pathways, and Inhibit MPTP Induced Neuroinflammation and PD Symptoms
发表期刊:CNS Neuroscience & Therapeutics
影响因子:5
客户单位:山西中医药大学
百趣提供服务:新一代代谢组学NGM 2 Pro
研究背景
帕金森病是全球第二大神经退行性疾病,60岁以上人群发病率逐年上升。现有药物仅能缓解症状,无法阻止神经元的进行性丢失。神经炎症是帕金森病的关键病理环节,抑制神经炎症已成为新药研发的热点。黄芪的活性成分衍生物环黄芪醇(Cycloastragenol, CAG)具有抗炎、抗衰老等作用。前期研究发现,CAG可通过调控TLR4/NF-κB信号通路抑制PD模型中的神经炎症,但其抗炎活性仍有较大提升空间。
山西中医药大学研究团队在CNS Neuroscience & Therapeutics期刊发表了题为“Cycloastragenol Derivatives Improve Tyrosine Metabolism, Regulate TLR4/NF-κB/TERT Signaling Pathways, and Inhibit MPTP Induced Neuroinflammation and PD Symptoms”的研究。
该研究在CAG结构中引入羧酸类小分子,借助帕金森病(Parkinson's Disease, PD)体外模型与神经炎症模型对所得衍生物的药理作用进行评价;通过构效关系分析筛选出活性最优的衍生物(R2),用于后续体内动物实验;并结合代谢组学技术及后续验证实验,阐明该类衍生物(R2)发挥药理作用的潜在机制。
图形摘要

研究结果
01.29种环黄芪醇羧酸衍生物
该研究共合成29种环黄芪醇羧酸衍生物,合计包含 A1-A8(8种)、B1-B4(4种)、C1-C11(11种)、R1-R4(4种)、S1-S2(2种)。其合成路径为:将CAG与适宜羧酸基团溶解于干燥二氯甲烷(CH2Cl2)中,依次加入EDC、羧酸、DMAP并室温反应,可得到化合物A1-A4、B1-B4、C1-C11、R1-R4及S1-S2;A5-A8则由A1-A4经三氟乙酸(CF3COOH)室温脱保护后制得(路径图1)。

路径图1. 所有化合物的合成路线
02.体外活性评价与构效关系分析
该研究利用MPP⁺诱导的SH-SY5Y细胞PD体外模型和LPS诱导的BV2细胞神经炎症模型进行体外活性评价。研究发现,化合物R2(图1A)显示出最强的活性,细胞活力86.74±2.22%,IL-1β抑制率50.38±1.05%,LDH抑制率74.28±2.41 U/mL。研究还测定了R2对IL-1β抑制的IC50值为8.58 μM,显著低于CAG的28.36 μM(图1B)。同时,形态学观察显示,R2能有效抑制LPS诱导的BV2细胞炎症反应(图1C);且R2可有效抑制MPP⁺诱导的SH-SY5Y细胞活性氧升高和细胞凋亡,显示良好神经保护作用。

图1. 化合物R2的体外活性评价
对29种CAG羧酸衍生物的构效关系分析(路径图2)表明,结合R2的结构特征可得出:去除叔丁氧羰基保护基可减小空间位阻、提供氢键位点,增强靶点亲和力;引入α,β-不饱和羰基是提升抗炎活性与细胞活力的关键修饰;水杨酸母核虽保留一定活性,但取代基差异可影响毒性与炎症反应,提示需兼顾疗效与安全性。因此,该研究筛选出活性最优的化合物R2,可用于后续体内活性评价和机制研究。

路径图2. 构效关系分析示意图
03.化合物R2改善帕金森病行为学和病理学指标
该研究建立经典的MPTP诱导PD小鼠模型(图2A),于建模开始时给予小鼠R2药物干预14天,系统评价化合物R2的体内行为学与病理学效应。步态实验显示,MPTP组小鼠出现明显的步态协调障碍,R2干预后小鼠步态协调性恢复至接近正常水平(图2B)。爬杆实验显示,MPTP组爬杆速度下降、杆顶停留时间延长,R2组速度提升、停留时间缩短(图2C)。悬挂实验显示,MPTP组握力与攀爬能力受损,R2组可显著改善小鼠的悬挂及攀爬能力,缓解其肌无力和运动疲劳症状(图2D)。综上,化合物R2能显著改善PD模型小鼠的运动行为学症状。
此外,黑质区酪氨酸羟化酶(TH)阳性多巴胺能神经元减少是PD的典型病理特征。免疫组化结果显示,MPTP组该细胞数量显著减少,R2治疗后得以显著恢复,表明R2能有效抑制多巴胺能神经元的进行性损伤(图2E);Western blot检测结果与上述免疫组化结论一致(图2F)。

图2. 化合物R2可改善帕金森病的行为学及病理学指标
该研究进一步评价R2给药后对PD模型的体内外神经炎症水平的调控作用。ELISA检测显示,MPTP诱导后小鼠脑组织和血清中炎症因子显著升高,R2治疗后上述因子表达水平显著恢复(图3A);Western blot实验进一步证实,R2可有效抑制脑组织中IL-1β和IL-6蛋白表达(图3B)。体外层面,LPS诱导的BV2细胞神经炎症模型中,R2的抗炎验证结果与体内动物模型一致(图3C)。

图3. 化合物R2在体外和体内模型中均能抑制炎症水平
而小胶质细胞的异常活化是中枢神经系统神经炎症发生发展的关键环节,神经炎症的持续进展也是PD症状加重的重要原因。因此,该研究还检测了小胶质细胞活化的关键指标,发现模型组中CD68表达轻度上调,Iba-1和CD11B表达显著升高,表明小胶质细胞处于过度活化状态,而R2干预可显著下调上述活化指标的表达(图4)。综上,化合物R2可通过抑制小胶质细胞过度活化、降低体内外炎症因子水平,有效改善神经炎症并进而缓解帕金森病的病理症状。

图4. 化合物R2可抑制小胶质细胞的活化
04.化合物R2通过调节酪氨酸代谢改善PD模型的神经炎症,且可能与NF-κB信号通路相关
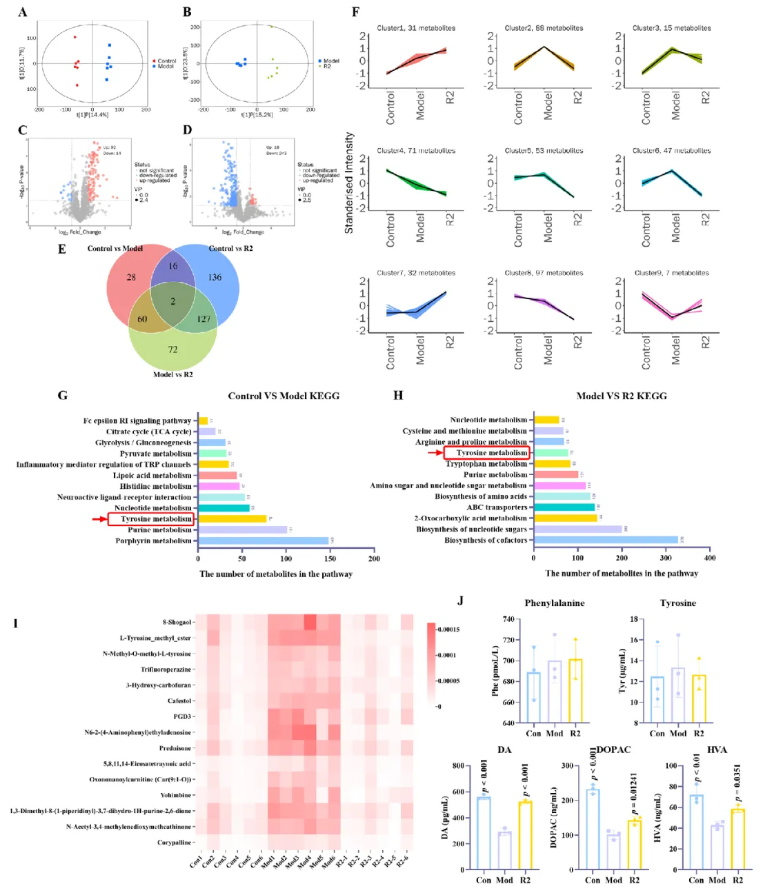
为全面探究化合物R2对MPTP诱导小鼠的作用机制,该研究采用LC-MS检测各组小鼠肠道内容物,分析差异代谢物及相关调控通路。PLS-DA分析显示各组间样本分离良好,组间差异显著(图5A-B)。与对照组相比,模型组有92个代谢物上调、14个代谢物下调;与模型组相比,R2组有18个代谢物上调、243个代谢物下调,提示R2治疗后部分差异代谢物呈显著回归趋势(图5C-D)。K-均值聚类分析将差异代谢物分为9簇,其中簇2、6、7显示R2治疗后代谢物趋向对照组水平(图5F);Venn图直观展示不同组间差异代谢物的数量分布差异(图5E)。KEGG富集分析表明,酪氨酸代谢通路为对照组与模型组、模型组与R2组的共同差异代谢通路,提示其在R2药理作用中发挥重要调控作用(图5G-H)。
为验证R2对脑组织酪氨酸代谢的调节作用,该研究检测了通路中关键代谢物的含量(图5J)。结果显示,模型组苯丙氨酸、酪氨酸水平与对照组无显著差异;MPTP可导致小鼠脑组织中酪氨酸羟化酶表达减少,使其下游产物多巴胺、DOPAC、HVA含量显著降低,而 R2 治疗后上述指标均明显恢复。对差异代谢物进行交叉分析后,共获得62个共同差异代谢物,并进一步筛选出15个关键代谢物(图5I)。综上,R2可有效回调PD模型小鼠的异常代谢物水平,并通过酪氨酸代谢-去甲肾上腺素途径调控NF-κB信号通路,进而改善神经炎症。

图5. R2调控帕金森病的代谢组学及关键代谢途径分析
在帕金森病体内模型(图6A)和神经炎症体外模型(图6B)中,化合物R2可抑制TLR4蛋白表达及NF-κB磷酸化,降低炎症因子释放。总之,R2可通过调节酪氨酸代谢通路,进而显著调控TLR4/NF-κB信号通路,发挥改善帕金森病病理症状的治疗效果。

图6. 化合物R2通过调节TLR4/NF-κB 信号通路来改善神经炎症反应
05.化合物R2改善小胶质细胞的炎症性衰老
鉴于帕金森病具有明显的年龄相关性特征,炎症性衰老成为该领域的研究热点。该研究进一步探究R2对端粒酶活性的影响。结果显示,R2可显著提升MPTP诱导的PD小鼠脑组织中端粒酶活性及TERT(端粒酶逆转录酶) 蛋白表达(图7A-C),在LPS诱导的BV2细胞中亦能显著恢复TERT蛋白表达、抑制炎症水平,呈现相同的调控效果(图7B)。采用NF-κB激动剂RapRIV进一步验证发现,R2能有效抑制NF-κB信号通路的异常激活,证实其对TLR4/NF-κB/TERT信号轴的调控作用(图7D)。

图7. 化合物R2通过调节TLR4/ NF-κB信号通路来改善神经炎症反应
研究总结
该研究以环黄芪醇(CAG)为先导化合物,在其C-3位引入羧酸基团,合成29种衍生物,经体外筛选获得最优活性化合物R2。在MPTP诱导的帕金森病小鼠模型中,R2可显著改善运动障碍,恢复黑质区酪氨酸羟化酶阳性神经元数量,抑制小胶质细胞活化及神经炎症,且无明显毒性。机制研究显示,R2通过调控酪氨酸代谢与TLR4/NF-κB/TERT信号通路,阻断炎症-衰老恶性循环,发挥抗帕金森病作用,为相关药物研发提供新策略与实验依据。