作为2020年的年度技术,2023年的十大新兴技术,空间组学被称为生命科学的前沿技术,这是为什么呢?
大多数时候,我们做代谢组学可以获得样本中代谢物的定性定量结果,但普通的代谢组学缺少代谢物在样本中位置的信息,而由于细胞和组织的异质性,代谢物所处的位置至关重要。空间转录组学正一路狂飙,空间代谢组学也已经走上赛道。
空间代谢组学(Spatially resolved metabolomics)将质谱成像技术(Mass spectrometry imaging, MSI)与代谢组学技术结合起来,利用离子源直接扫描生物样品成像,不仅可以鉴定上百种甚至上千种代谢物的结构和相对含量,还可以在同一张组织切片上同时分析大量代谢物的空间分布特征,获得样本中代谢物的定性、定量和定位结果,为传统代谢组学分析提供了全新的可视化视角。相比于传统的成像技术,质谱成像技术拥有免标记、高通量、信息丰富的优点,可以同时获得上千种小分子物质的丰度和空间分布信息。

图1. 空间代谢组学工作流程(Siyuan Ma et al, 2023)
质谱成像主要分为以下几种:

图2. 质谱成像的3种类型(Ma X, Fernández FM., 2022)
MALDI:Matrix-Assisted Laser Desorption Ionization,基质辅助激光解吸电离,通过激光和可吸收传递能量的基质实现目标物电离的一种电离技术,空间分辨率高;
DESI:Desorption Electrospray Ionization,解吸电喷雾电离,通过电喷雾实现目标化合物解吸带电进入质谱的一种电离方式;
SIMS:secondary ion mass spectrometry,二次电离质谱,使用聚焦的初级离子束使样本表面带电的二次离子化方式,是目前空间分辨率最高的成像技术;
其中基质辅助激光解吸电离质谱成像检测(MALDI-MSI)是质谱成像中广泛使用的一种。

文章标题:Spatial metabolomics identifies distinct tumor-specific subtypes in gastric cancer patients
中文标题:空间代谢组学鉴定胃癌患者不同的肿瘤特异性亚型
发表期刊:Clinical Cancer Research
影响因子:11.5
目前仍缺乏基于代谢组学的胃癌(Gastric cancer, GC)分类,作者根据患者的代谢特征、临床病理特征和分子特征的相关性进行分类,开发基于多分子水平的分类系统,确定个性化胃癌治疗的新型预测生物标志物。
作者对362例GC患者的肿瘤和间质样本将样本分为三组:未接受治疗,曲妥珠单抗治疗,免疫治疗,进行空间代谢组学检测。

图3. 空间代谢组学方案和亚型表征过程
对识别到的9278个特征做k-means聚类,确定了三种肿瘤(T1,T2,T3)和三种基质(S1,S2,S3)特异性亚型。接下来对各种亚型做相关性分析,发现肿瘤特异性亚型有不同的临床病理特征。接着作者对鉴定到的227种代谢物进行差异分析,结果显示6种亚型分别有不同的组织代谢物模式。
作者引入独立的验证队列研究曲妥珠单抗治疗对不同亚型的反应,结果显示两种肿瘤特异性亚型可预测曲妥珠单抗反应,因此亚型之间的代谢差异及其与分子特征的关联可以为选择特定的治疗方法提供价值。
文章标题:Spatial Metabolomics and Lipidomics Reveal the Mechanisms of the Enhanced Growth of Breast Cancer Cell Spheroids Exposed to Triclosan
中文标题:空间代谢组学和脂质组学揭示了暴露于三氯生的乳腺癌细胞球体增强生长的机制
发表期刊:Environmental Science & Technology
影响因子:11.4
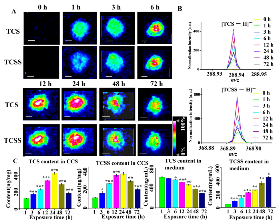
三氯生(Triclosan, TCS)是一种抗菌添加剂,经常在各种人体样本中被检测到,包括血液、尿液和母乳,进入人体后,会形成TCS-硫酸盐(TCS-sulfate, TCSS)。已知TCS具有潜在的内分泌干扰特性,会增加患癌风险(如乳腺癌),但代谢水平的潜在毒性机制尚不清楚。作者使用靶向的空间代谢组学来揭示暴露于TCS的MCF-7乳腺癌细胞球体(Cancer cell spheroids, CCS)增强生长的机制。

图4. 不同时间点暴露于2 μM TCS下乳腺CCS中TCS 和TCS 离子的空间分布
将乳腺癌CCS暴露于TCS中72h。结果表明,未暴露时TCS和TCSS的信号可以忽略不计,在 3 h 时渗透到整个区域,24小时后,两种化合物的一部分从CCS中释放出来,之后强度逐渐降低。培养基中TCS由于被消耗含量逐渐降低,而TCSS含量逐渐增加。
通过对照组与暴露组的组学数据表明,TCS 暴露组有多种代谢途径改变,包括能量代谢以及甘油磷脂和甘油脂的生物合成。进一步的MSI数据显示,外围区域能量供应的增强和内部区域能量储存的增加可能是MCF-7乳腺CCS暴露于TCS后生长增强的原因。这项研究强调了整合代谢物分布和代谢特征以揭示 TCS 触发内分泌干扰作用的新机制的重要性。