
英文标题:Regulating PPARG Reduces Lipid Accumulation in Microglia and Promotes Functional Recovery After Spinal Cord Injury
中文标题:调控PPARG可减少小胶质细胞中的脂质积累并促进脊髓损伤后的功能恢复
发表期刊:Advanced Science
影响因子:14.1
客户单位:江苏省人民医院
百趣提供服务:定量脂质组学
研究背景
脊髓损伤(Spinal Cord Injury, SCI)会严重损害患者的运动功能,免疫系统在SCI康复过程中起着至关重要的作用。探究小胶质细胞的代谢变化,可为优化SCI后的修复机制提供新思路;然而,小胶质细胞的分子亚型分类目前尚未形成共识。本研究旨在探究SCI对小鼠巨噬细胞和小胶质细胞的影响,进而筛选出针对脊髓损伤患者的特异性治疗靶点及干预策略。巨噬细胞在损伤后不久即浸润至脊髓组织;但随着时间推移,其浸润水平会逐渐降低。小胶质细胞对髓鞘碎屑的吞噬作用,与脊髓组织中脂质堆积的增加有关。巨噬细胞的缺失可改善SCI预后,而小胶质细胞的缺失则会恶化预后。在参与脂滴(Lipid Droplets, LDs)形成相关的PLIN2+小胶质细胞亚型中,过氧化物酶体增殖物激活受体γ(PPARG)信号通路存在异常激活,这与其他小胶质细胞亚型存在显著差异。PPARG可促进脂质代谢及SCI后的功能恢复,而阿托伐他汀(PPARG激动剂)可逆转SCI后异常的脂质代谢过程。巨噬细胞和小胶质细胞在SCI病理进程中发挥着复杂的调控作用。因此,靶向PPARG及其激动剂,是治疗脊髓损伤的一种有前景的策略。
长按二维
研究结果
1.SCI后脊髓组织存在异常脂质蓄积
通过扩散张量成像(Diffusion Tensor Imaging, DTI)、脂滴特异性染色(Oil Red O、BODIPY)及脂质组学分析,系统探究SCI后脊髓脂质蓄积特征。在临床样本中,对3例SCI患者进行DTI成像,发现损伤灶的脂质信号较患者自身对侧正常脊髓显著增强,表明SCI患者脊髓存在异常脂质蓄积(图1a-b);在经典SCI小鼠模型中,动物DTI检测显示损伤后4周脊髓脂质信号显著升高,Oil Red O染色结果进一步证实,随着损伤时间推移,脂质逐渐蓄积并在28dpi(损伤后天数)达到峰值(图1c-e)。同时,脂质组学分析发现,SCI后脊髓中胆固醇酯(Cholesterol Ester, CE)、神经酰胺(Ceramide, Cer)、二酰甘油(Diacylglycerol, DAG)等下游代谢产物显著增加,与正常对照组相比,共373种脂质成分随损伤时间逐步升高(图1j);主成分分析(PCA)显示SCI前后脂质组成存在显著差异(图1i),主要脂质类型定量结果也验证了这一特征(图1k)。热图、饼图及柱状图进一步展示了各脂质成分的变化幅度与占比(图1l-n),上述结果共同证实:脊髓异常脂质蓄积是SCI的重要病理特征。

图1.SCI模型中小胶质细胞蓄积脂滴
2.小胶质细胞吞噬髓鞘碎片直接诱导LDs形成
利用免疫荧光染色、体外细胞实验及电镜观察,探究小胶质细胞LDs形成的核心诱因。SCI损伤区不仅存在大量LDs,还伴随降解髓鞘碱性蛋白(dMBP)的蓄积(dMBP为髓鞘碎片降解标志物),提示小胶质细胞对髓鞘碎片的吞噬可能是引发脂质蓄积的关键诱因(图2a-b)。体外实验进一步验证,向小胶质细胞培养体系中加入髓鞘后,随着孵育时间延长,小胶质细胞对髓鞘的吞噬量及LDs蓄积量(数量与体积)均逐渐增加,电镜结果也观察到髓鞘吞噬后细胞内出现明显脂质蓄积(图2c-g)。进一步研究发现,髓鞘共培养后,小胶质细胞的磷脂外排通路(ABCG1、ABCA1、APOC1)相关基因表达未升高,该通路未能有效激活(图2h);同时小胶质细胞逐渐向促炎型转化(图2i-j),活性氧(Reactive Oxygen Species, ROS)水平显著增加(图2k-m),且其对pHrodo标记酵母多糖颗粒的吞噬能力下降,其中LDs富集的 BODIPY+细胞吞噬活性更弱(图2n-o)。

图2.小胶质细胞吞噬髓鞘可诱导脂滴形成
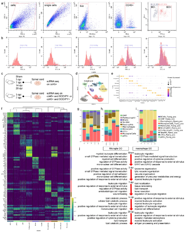
3.单细胞测序(scRNA-seq)揭示SCI后脂质代谢异常及PPARG+小胶质细胞上调
联合流式细胞术与单细胞RNA测序(scRNA-seq),分析SCI后脂质阳性细胞动态变化及不同脂质含量细胞的转录组差异。流式细胞术结果显示,SCI后脂质阳性细胞数量逐渐增加,14天时占比达93%(图3a-b);对SCI小鼠脊髓CD45+细胞中BODIPY+(脂质高)和BODIPY-(脂质低)亚群进行单细胞RNA测序,共获得66526个单细胞转录组图谱。聚类分析识别出10种主要细胞类型,其中小胶质细胞基于P2ry12、Cx3cr1、Sparc等核心标志性基因定义(图3d-f)。细胞群体分析发现,SCI组与对照组在巨噬细胞浸润和小胶质细胞激活方面存在显著差异(图3g-h);且GO富集分析显示,28dpi时小胶质细胞中脂质转运和代谢相关通路显著激活,而巨噬细胞中仅中度激活(图3j)。此外,SCI后,小胶质细胞中Pparg和Plin2表达率逐渐升高,巨噬细胞中则逐渐降低,提示脂质蓄积与小胶质细胞的关联在分子层面更紧密(图3i)。

图3.单细胞RNA测序揭示脂质代谢异常及Pparg+小胶质细胞上调
4.SCI后小胶质细胞的分子图谱
通过单细胞亚群分析及分子验证,探究小胶质细胞亚型与脂质代谢的关系。单细胞亚群分析发现,SCI后出现一种 “脂质结合”(Lipid Binding, LB)小胶质细胞亚群,该亚群高表达脂质代谢相关标志物,且在假手术组中不存在,在LD+组中更富集,提示其是SCI后与脂质代谢相关的功能性亚群(图4a-f)。转录组拟时序分析和RNA速度分析显示,LB亚群处于终末分化状态(图4g,i),且该亚群中PPARG阳性细胞数量显著多于其他亚群,表明PPARG在脂质代谢中起关键作用(图4j)。免疫荧光染色证实SCI后脊髓中小胶质细胞PPARG表达升高,髓鞘共培养的原代小胶质细胞中,免疫印迹和免疫荧光结果均显示PPARG蛋白水平升高(图4k-n)。

图4.脊髓损伤小胶质细胞的分子图谱研究
5.脂质蓄积与小胶质细胞的关联更紧密
通过共定位分析及细胞删除实验,明确巨噬细胞与小胶质细胞在SCI中的不同作用。SCI后期,小胶质细胞与LDs的共定位程度显著高于浸润的巨噬细胞,提示小胶质细胞是长期脂质蓄积的主要载体。使用特异性工具删除两种细胞后,虽均能减少LDs数量,但功能影响截然不同:小胶质细胞删除会显著恶化SCI小鼠运动功能恢复,而巨噬细胞删除则对恢复有轻微改善作用,表明两者对SCI修复的功能贡献存在本质差异。
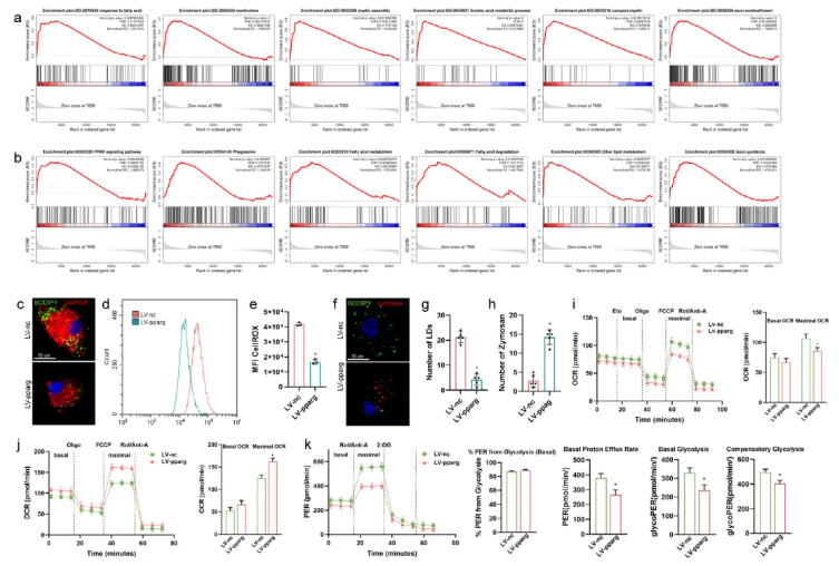
6.PPARG过表达改善小胶质细胞脂质代谢及功能
通过体内外过表达PPARG,结合转录组测序、电镜观察及功能检测,探究PPARG对小胶质细胞的影响。对PPARG过表达细胞进行转录组测序,发现差异基因主要富集于 “脂肪酸响应”、“髓鞘形成”、“PPAR 信号通路”、“脂肪酸代谢” 等生物学过程及信号通路(图5a-b)。体内外实验均显示,PPARG过表达可减少小胶质细胞LDs形成、降低ROS水平、恢复其吞噬功能(图5c-h);Seahorse分析表明,PPARG过表达显著降低小胶质细胞氧消耗率(Oxygen Consumption Rate, OCR),提高质子流出率(Proton Efflux Rate, PER),同时减少细胞脂质代谢(图5i-k)。

图5.Pparg过表达通过减少LDs改善脊髓损伤
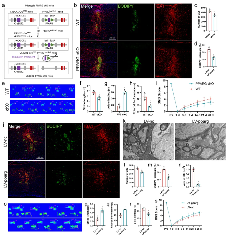
7.PPARG对SCI小鼠功能恢复至关重要
通过构建小胶质细胞特异性PPARG条件敲除(cKO)小鼠,结合行为学评估,验证PPARG对SCI功能恢复的作用。将CX3CR1-CreERT2小鼠与Pparg-floxP小鼠杂交,获得小胶质细胞特异性PPARG cKO小鼠(图6a),SCI后该小鼠小胶质细胞LDs蓄积量显著增加(图6b-d)。行为学评估显示,PPARG cKO小鼠损伤后步态评分更差,Basso小鼠量表评分显著低于野生型(WT)小鼠,同时爬杆测试时间延长、旋转棒测试持续时间缩短,提示其运动功能恢复效果显著变差(图6e-i)。

图6.PPARG是脂质代谢所必需的分子
8.PPARG过表达改善小胶质细胞脂质代谢及功能
通过药物筛选、分子对接及体内外实验,探究阿托伐他汀对SCI的治疗作用。从可透过血脑屏障的PPARG靶向药物库中筛选出阿托伐他汀,分子对接、表面等离子体共振及微量热泳动均证实阿托伐他汀可有效结合PPARG(图7a-c)。转录组测序显示,阿托伐他汀处理后细胞中 “胆固醇储存负调控”和“磷脂外排” 相关基因显著上调(图7d)。CUT&Tag实验结果显示,阿托伐他汀治疗后,PPARG的转录水平显著增加,下游的ABCA1和ABCG1基因的表达受到阿托伐他汀的调节(图7e-f)。进一步验证显示,阿托伐他汀组ABCA1和ABCG1 mRNA水平显著升高(图7g)。体内外实验显示,阿托伐他汀可减少小胶质细胞LDs形成、降低ROS水平、恢复吞噬功能(图7h-l, r-w);SCI小鼠经阿托伐他汀处理后,BMS评分显著高于对照组,步态、爬杆测试及旋转棒测试结果均显示运动功能恢复更好(图7m-q);Seahorse分析表明,阿托伐他汀处理显著降低小胶质细胞OCR,提高PER,减少脂质代谢(图7x-z)。

图7.阿托伐他汀激活PPARG,促进脂质代谢和功能恢复
研究结论
总体而言,本研究揭示了脊髓损伤(SCI)后异常脂质蓄积的病理特征及调控机制,证实了脂代谢靶向干预对损伤后功能恢复的积极作用——这一方向在中枢神经系统(CNS)损伤研究中仍未得到充分探索。未来的研究应更深入探究中枢神经系统细胞与代谢之间复杂且动态的相互作用,这些相互作用或为促进损伤后功能恢复提供新的干预靶点。
百趣生物定量脂质组学:是一款专注于脂质精准定量的靶标代谢组学产品,旨在为医学、农林、中医药、食品等领域的科研及产业需求提供高覆盖、高精准的脂质分析解决方案。作为公司主打产品,其通过自建超大脂质数据库、同位素内标一对一校正、双色谱柱(C18+HILIC)采集体系及三维严格质控,实现 “多、准、稳” 的检测优势,助力生物标志物发现、病理机制研究、作物品质改良等多场景应用。